36氪研究院 | 2022年中国跨境电商行业研究报告
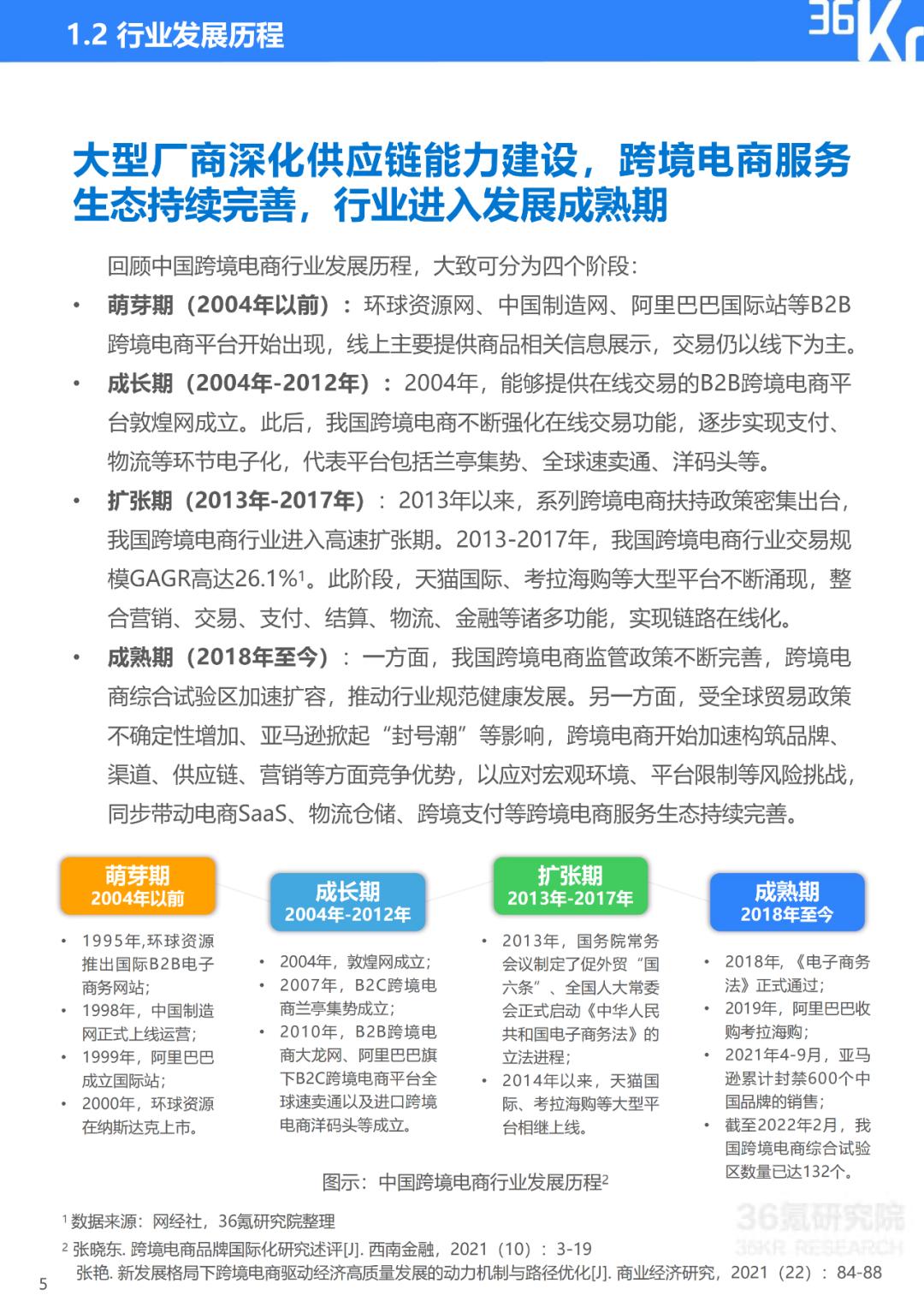
我国跨境电商增势迅猛,近5年交易规模CAGR达16.2%,已成为稳外贸的重要力量。一方面,我国跨境电商监管政策不断完善,跨境电商综合试验区加速扩容,行业进入规范健康发展阶段。另一方面,以大数据、云计算、人工智能、区块链等为代表的数字技术全面渗透跨境电商各个环节,成为模式创新、效率变革的重要动力,跨境电商迎来发展新机遇。
中国跨境电商B2C模式迅速崛起,2013-2021年交易规模CAGR高达45.4%
根据货物流向,跨境电商可分为出口跨境电商和进口跨境电商,我国跨境电商行业以出口为主导,占比近八成,而进口增速较快,占比逐步提升。按照交易主体属性分类,跨境电商市场以B2B和B2C为主要模式,我国跨境电商B2B模式占比较高,而B2C模式发展较快。根据网经社数据,2013-2021年我国跨境电商B2C交易规模CAGR达45.4%,远高于B2B模式CAGR(17.6%)。
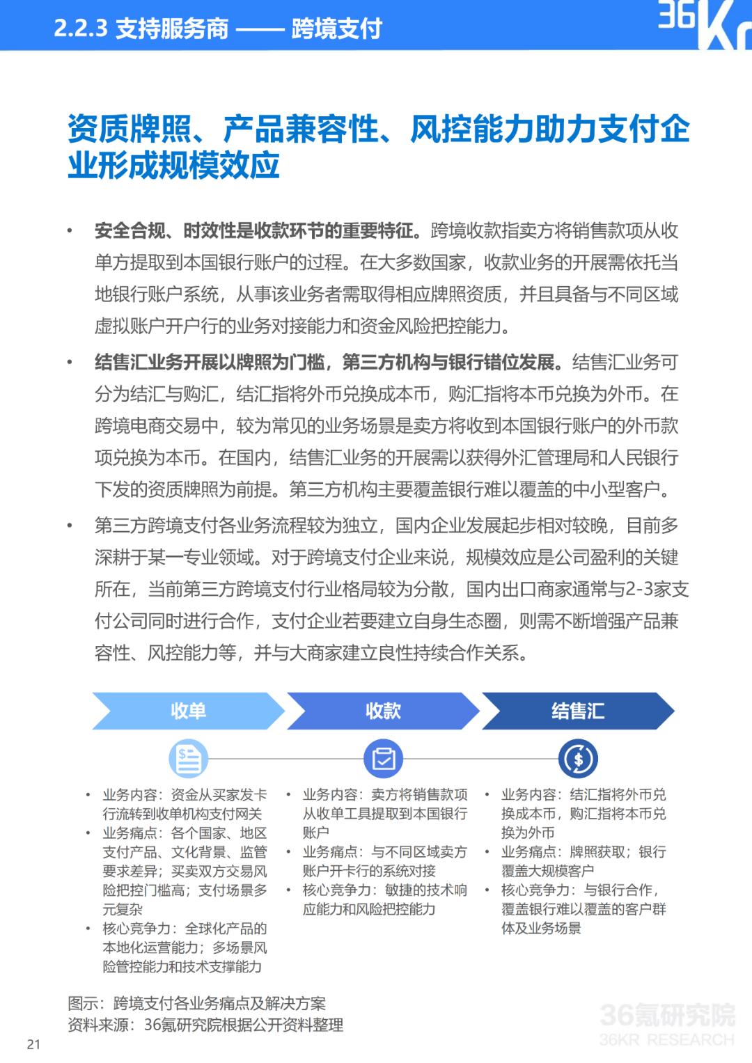
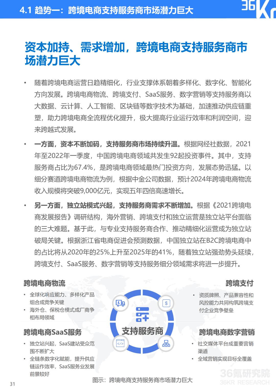
资本加持、需求增加,跨境电商支持服务商市场潜力巨大
2021年以来,跨境电商领域投资不断升温,全年投资案例数和投资金额分别较2020年提升133.3和192.0个百分点。其中,支持服务商是跨境电商领域最热门投资方向。另外,随着跨境电商第三方平台规则限制增多、流量红利减弱,独立站逐步兴起,跨境支付、SaaS建站、海外营销等支持服务需求随之增加,跨境电商支持服务商迎来跨越式发展。
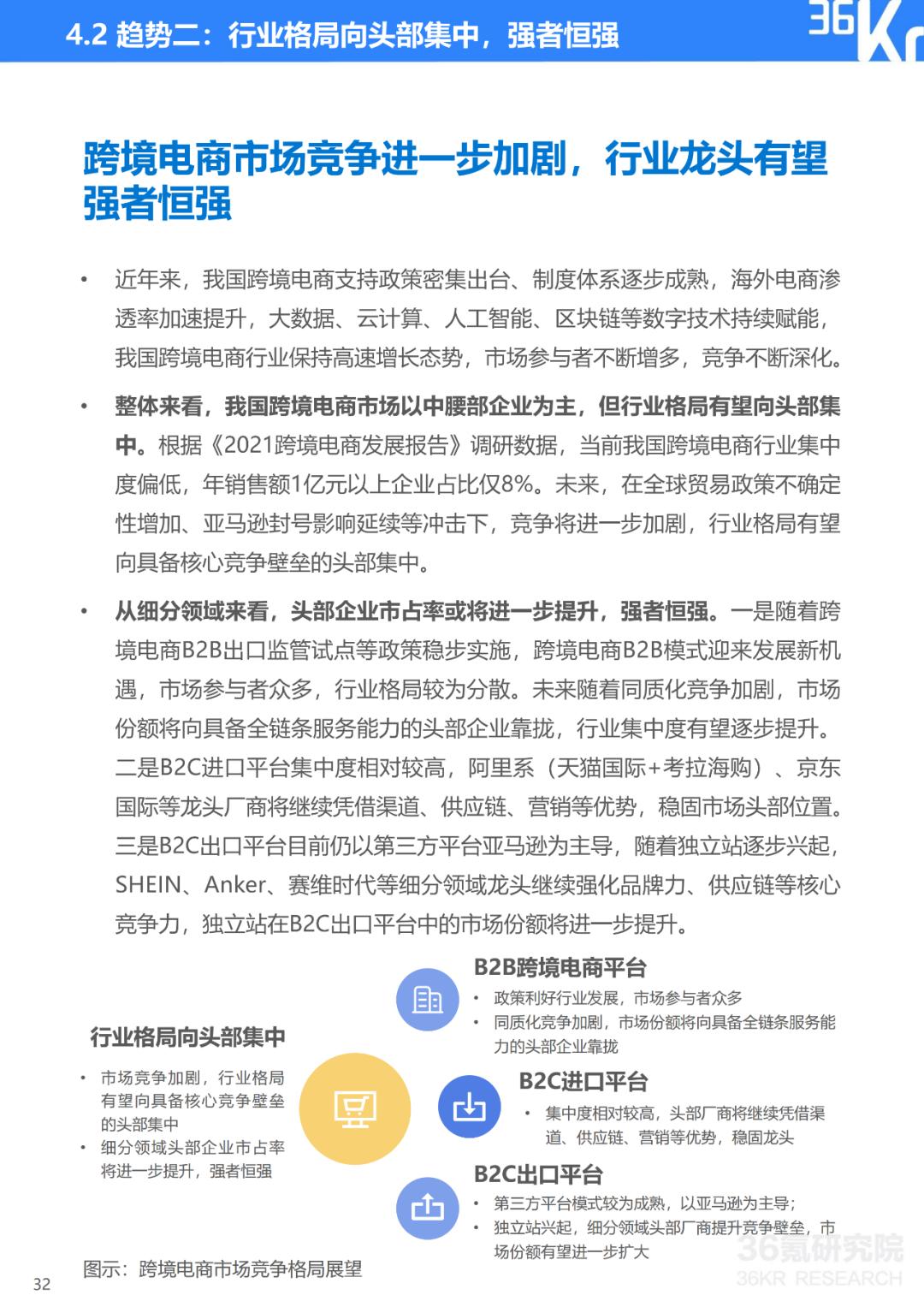
市场竞争加剧,跨境电商向品牌化、多元化、精细化方向发展
我国跨境电商市场参与者众多,但以中腰部企业为主。未来,在全球贸易政策不确定性增加、亚马逊封号影响延续等冲击下,竞争将进一步加剧,行业格局有望向具备核心竞争壁垒的头部集中,品牌力、渠道力和运营力将成为衡量跨境电商厂商竞争力的核心指标。精准营销实现品牌形象塑造、多元化经营分散平台风险、精细化运营助力降本增效,将成为同质化竞争加剧背景下跨境电商企业突围的关键。
本报告的重点研究问题如下:
- 我国跨境电商行业经历了怎样的发展过程?
- 我国跨境电商蓬勃发展的驱动因素有哪些?
- 我国跨境电商市场规模如何?行业投资热度如何?
- 我国跨境电商生态构成是怎样的?分别拥有哪些参与者?
- 我国跨境电商未来发展势头如何,存在怎样的发展趋势?
- 跨境电商厂商的未来竞争重心是什么?
更多精彩内容,请关注“36氪研究”微信公众号。如想获取《2022年中国跨境电商行业研究报告》,点击下载链接,提取码:yl51,或在36氪研究院微信公众号上回复“跨境电商”获取下载链接。
36氪研究
36氪研究院根据行业发展、资本热度、政策导向等定期输出高质量研究报告,帮助政府、企业、投资机构等快速了解行业动态,把握发展机遇和明确发展方向。同时,研究院致力于为全国各级政府、企业、VC/PE机构、孵化器/产业园区等提供专业定制化咨询服务。
公众号















