一手纾困,一手促活,5月多省市多政策助力酒旅产业复苏

迈点·2022年06月07日 09:56
5月酒店、文旅、餐饮纾困政策盘点

伴随着上海正式复产复工复市消息的公布,以及全国各地疫情防控进入常态化阶段,中国此轮疫情终于迎来明朗的转折点。回顾刚刚过去的5月,尽管焦虑和担心时刻萦绕在酒旅人心头,但从国家到地方政府都在不懈努力以增长酒旅行业复苏的底气。

据不完全统计,5月从国家到各省市政府推出了超过30条政策措施,既有纾困扶持政策为酒旅企业缓解经营压力,更有一系列优惠政策以激发旅游市场活力,进一步释放居民消费潜力,推动酒旅消费提质扩容,为酒旅产业全面复苏埋下坚实的基础。

01

进一步促进服务业领域困难行业恢复发展,纾困进行时

自从2022年2月国家发改委等部门印发《关于促进服务业领域困难行业恢复发展的若干措施》后,全国各省市跟进出台相关落地细则措施。

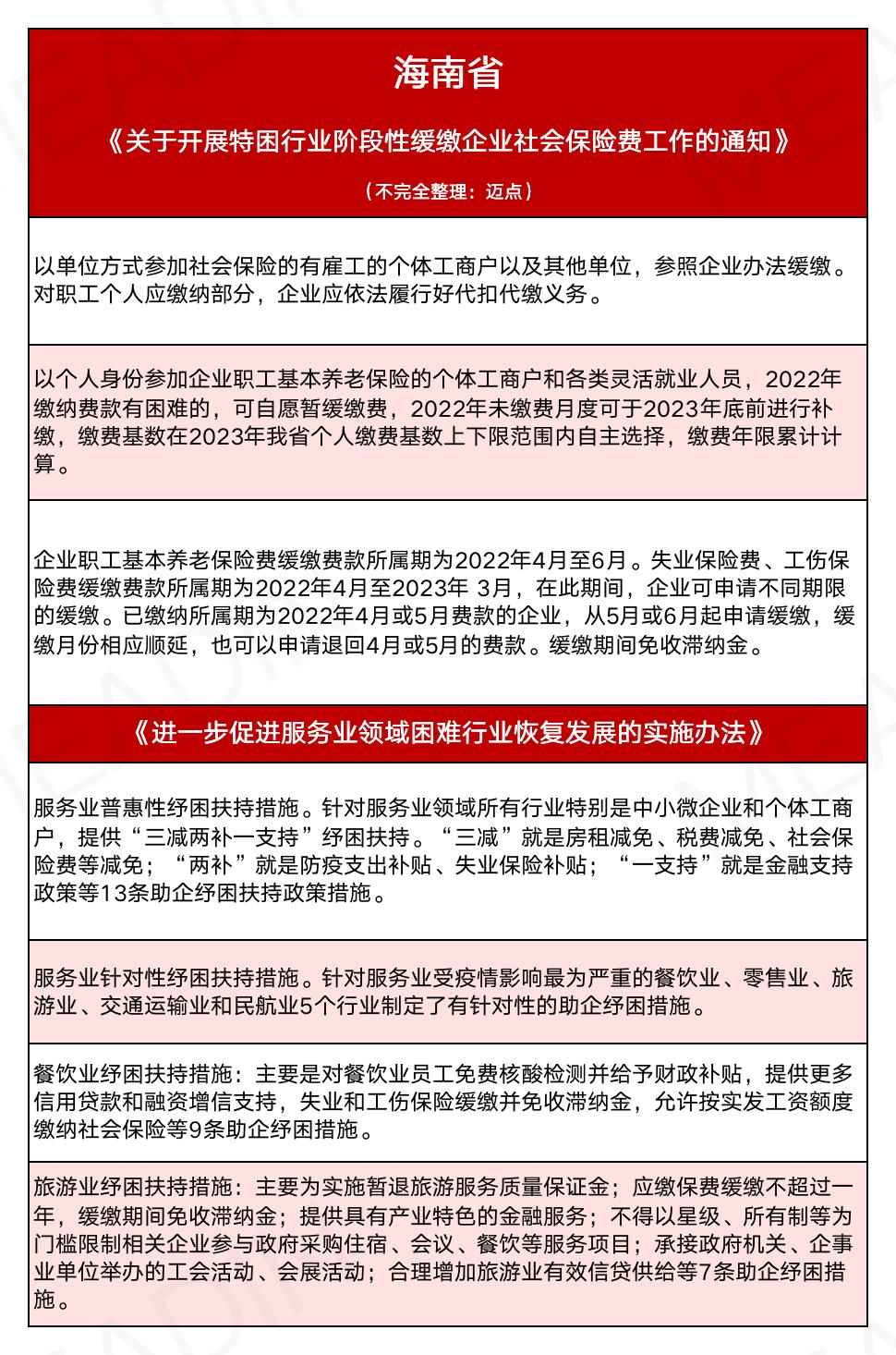
海南省先后出台《关于开展特困行业阶段性缓缴企业社会保险费工作的通知》和《海南省进一步促进服务业领域困难行业恢复发展的实施办法》,涉及酒店、餐饮、文旅企业。

吉林省印发《支持文旅企业复工复业促进文旅市场疫后复苏的若干政策措施》聚焦减负降本、扶企助企、金融赋能、拓宽渠道4个方面,有针对性地提出18条帮扶措施。

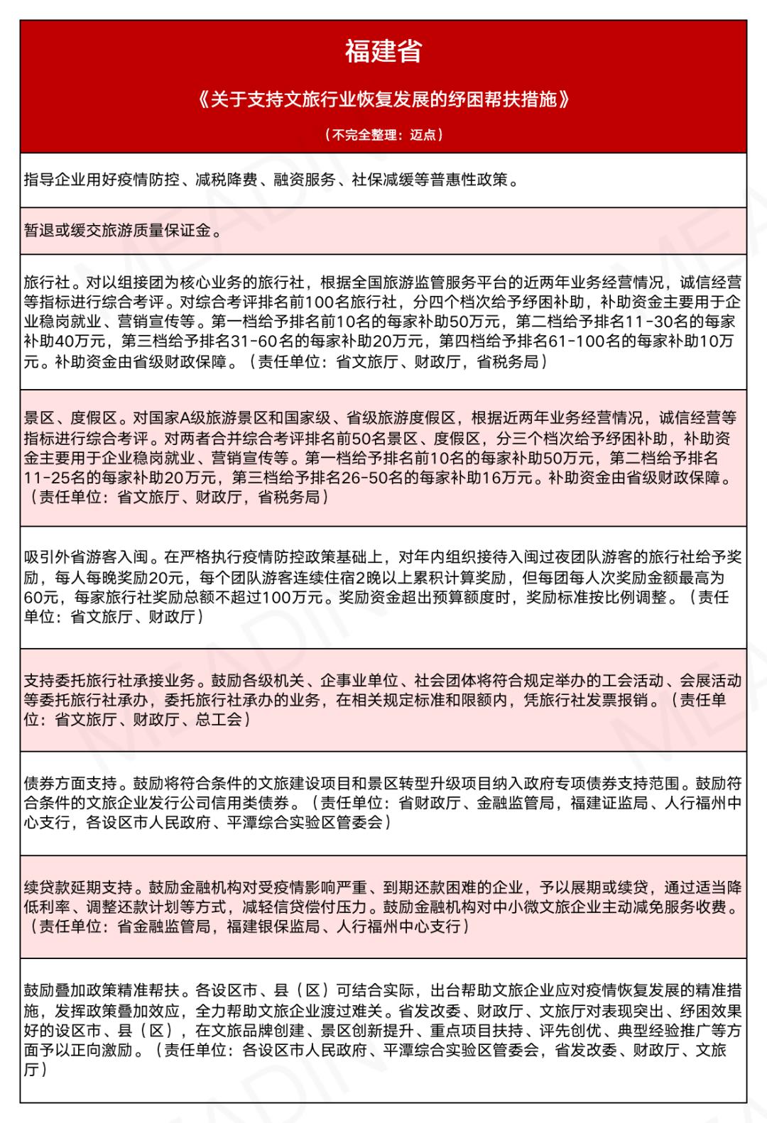
福建省文旅厅等印发《关于支持文旅行业恢复发展的纾困帮扶措施》的通知,五大方面9条措施支持福建文旅行业稳岗就业、纾困解难、恢复发展。

贵州省政府办公厅印发《贵州省促进服务业领域困难行业恢复发展的实施方案》,从服务业普惠、餐饮业、零售业、住宿业、旅游业、公路水路铁路运输业、民航业等7个领域提出58条纾困扶持措施。

山东省印发《关于贯彻落实<山东省促进服务业领域困难行业恢复发展的实施方案>的通知》,切实帮助旅游企业纾困解困,推进旅游民宿消防安全许可、特种行业许可等证照办理。

安徽省印发《关于印发金融助企纾困发展若干措施的通知》,针对旅游景区、住房租赁、餐饮零售等行业进行纾困金融支持。

新疆自治区印发《关于促进兵团服务业领域困难行业恢复发展若干政策的实施方案》,提出10条服务业普惠性纾困扶持措施、8条旅游业纾困扶持措施。

北京市人力资源和社会保障局等九部门联合发布通告,对在本市参保缴费,属于餐饮、零售、旅游、民航、公路铁路运输行业的企业,阶段性实施企业职工基本养老保险、失业保险、工伤保险三项社保费缓缴。

《北京市中小微企业首次贷款贴息及担保费用补助实施细则》发布,对经行业主管部门认定的餐饮、零售、旅游、民航、公路铁路运输等行业中小微企业,按照京政办发〔2022〕14号文件要求,2022年1月1日至2022年12月31日期间在贷款服务中心现场登记、签订合同并放款的“首次贷款”业务,贴息比例为40%。

上海市对餐饮、零售、旅游、民航、公路水路铁路运输行业等五个特困行业,先行实施缓缴企业社会保险费的单位应缴纳部分的政策,并将缓缴险种从国家规定的养老保险、失业保险、工伤保险扩大到医疗保险(含生育保险)。

天津市发展改革委、市财政局、市文化和旅游局等部门联合印发《关于促进服务业领域困难行业恢复发展的若干措施》(以下简称《若干措施》),推出40条助企纾困扶持措施,其中5条直接关乎餐饮业纾困扶持、6条聚焦旅游业纾困扶持。

广东省广州市《广州市促进服务业领域困难行业恢复发展的若干措施》发布。其中共包含53条措施。

福建省漳州市政府印发《积极应对疫情影响助力市场主体纾困解难三十条措施》提出,对符合条件的旅行社将质保金暂退比例由80%提高至100%,对处于中高风险区承担疫情防控隔离任务的宾馆饭店减免2022年1月至6月数字电视基础服务费。

安徽省铜陵市文旅局多措并举,多管齐下,制定助企纾困政策13条,助力文旅行业提振信心、恢复发展。

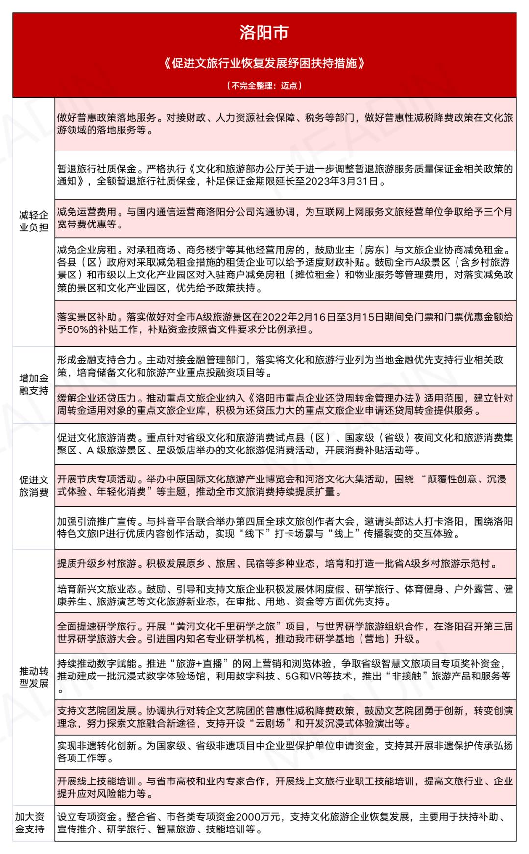
河南省洛阳市文化广电和旅游局印发《促进文旅行业恢复发展纾困扶持措施》,包括减轻企业负担、增加金融支持、促进文旅消费、推动转型发展以及加大资金支持等18项。

江苏省苏州市文化广电和旅游局印发《苏州市文旅行业贯彻落实纾困和恢复发展政策意见的细则》,明确从政策帮扶、金融扶持、支持转型升级、激发文旅消费等4个方面提出18条政策措施。

02

稳经济促消费

文旅酒店餐饮行业复苏进行时

实际上,伴随着国内疫情减缓的趋势愈加明显,各省市对文旅、酒店、餐饮等行业的纾困力度逐渐加大,其中除了减轻文旅企业的经营压力之外,也开始为行业复苏经济稳定发展作准备,而进入5月下旬,中国各地也迎来了稳经济促消费的高潮,中国文旅酒店市场复苏加速。

国务院发布《关于印发扎实稳住经济一揽子政策措施的通知》,共计6个方面33项具体措施,涉及酒店、旅游、餐饮等行业。

国家文旅部办公厅发布最新通知,将”熔断“范围从之前的省级精确到(市、区、旗)级,无中高风险地区可恢复旅行社及在线旅游企业经营跨省团队旅游及”机票+酒店“业务。

浙江省发布稳经济一揽子政策措施,共计8个方面38条,其中涉及到酒店餐饮行业的政策包括:发挥消费券杠杆撬动作用,统筹有序发放汽车、家电、家居家装、餐饮住宿文旅体育等各类消费券。

浙江省疫情防控办发布《关于高效统筹疫情防控和旅游餐饮住宿等服务业发展的通知》,浙江省文旅厅决定恢复2022年“诗画浙江”旅游消费券发放工作,适用于景区、酒店民宿等产品。

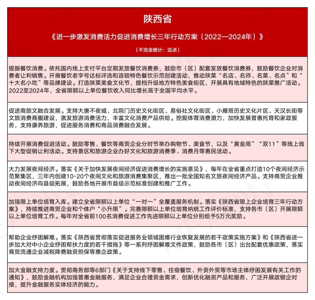
陕西省人民政府办公厅印发《进一步激发消费活力促进消费增长三年行动方案(2022—2024年)》,其中涉及餐饮、住宿、文旅行业的纾困政策共计7条。

江西省政府发布《江西省促进商贸消费提质扩容三年行动方案(2022-2024)的通知》,将进一步释放居民消费潜力,推动商贸消费提质扩容。

广东省人民政府办公厅发布《关于印发广东省进一步促进消费若干措施的通知》,鼓励各地发放消费券、惠民券等,用于零售、餐饮、文旅、住宿、体育领域消费。

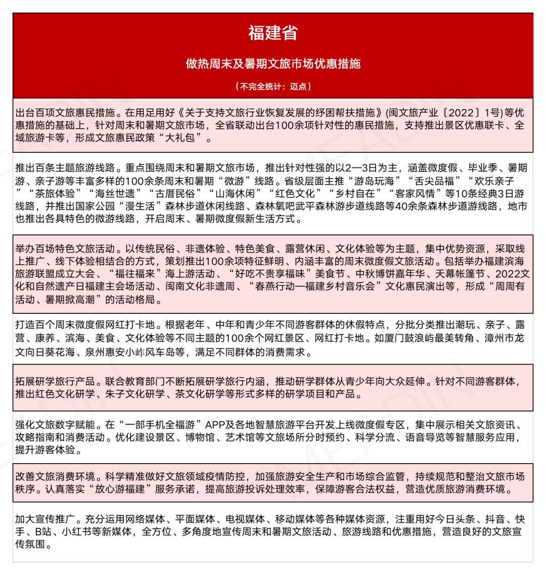
福建省文化和旅游厅召开做热周末和暑期文旅市场新闻通气会,发布八条做热周末及暑期文旅市场优惠措施。

湖北省《关于加快消费恢复提振若干措施的通知》提出,支持住宿、餐饮、零售、文旅、体育消费,加大服务业纾困力度。

宁夏自治区文旅厅将开展扩大文旅消费活动,计划筹集资金2800万,用于文化旅游消费券的发放。

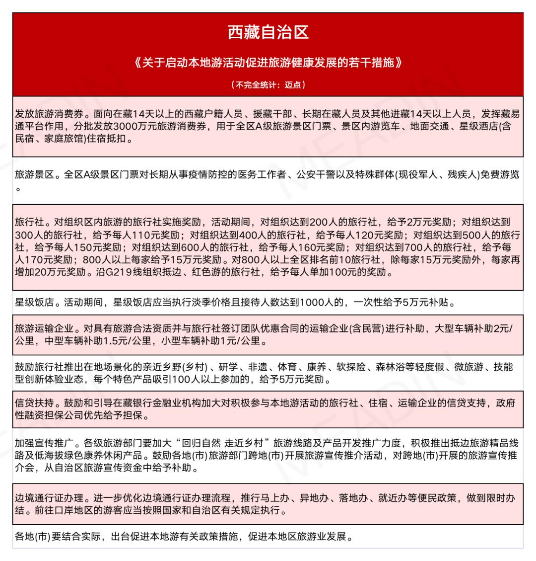
西藏自治区政府发布《关于启动本地有活动促进旅游发展的若干措施》,其中包括12项优惠措施,旨在进一步激发区域内旅游活力,提振旅游行业信心。

新疆自治区将开展旅游类活动266项、体育类活动75项、文化艺术类活动120项,各地博物馆开展活动97项、图书馆开展活动175项、文化馆开展活动169项。各地州结合实际,将推出284项旅游优惠措施。

上海市人力资源和社会保障局等四部门发布《关于本市特困行业阶段性实施缓缴企业社会保险费政策的通知》,对餐饮、零售、旅游(指旅行社及相关服务、游览景区管理两类)、民航、公路水路铁路运输行业等五个特困行业,先行实施缓缴企业社会保险费的单位应缴纳部分的政策,并将缓缴险种从国家规定的养老保险、失业保险、工伤保险扩大到医疗保险(含生育保险)。随后发布《上海市加快经济恢复和重振行动方案》和《关于促进上海旅游行业恢复和高质量发展若干措施》助力酒店、餐饮、文旅行业复苏。

北京市印发《北京市统筹疫情防控和稳定经济增长的实施方案》的通知,共45项措施。

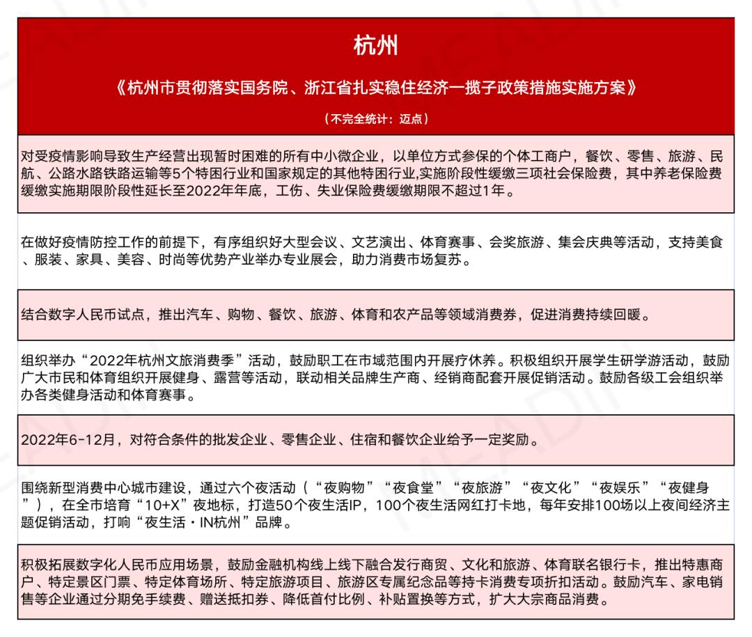
浙江省杭州市人民政府于近日印发了《杭州市贯彻落实国务院、浙江省扎实稳住经济一揽子政策措施实施方案》。包括财政支持措施7项、金融支持措施7项、扩投资措施4项、促消费措施16项、稳外贸稳外资措施6项、保产业链供应稳定措施6项、保粮食能源安全3项、保基本民生措施3项共计8方面52项具体措施。

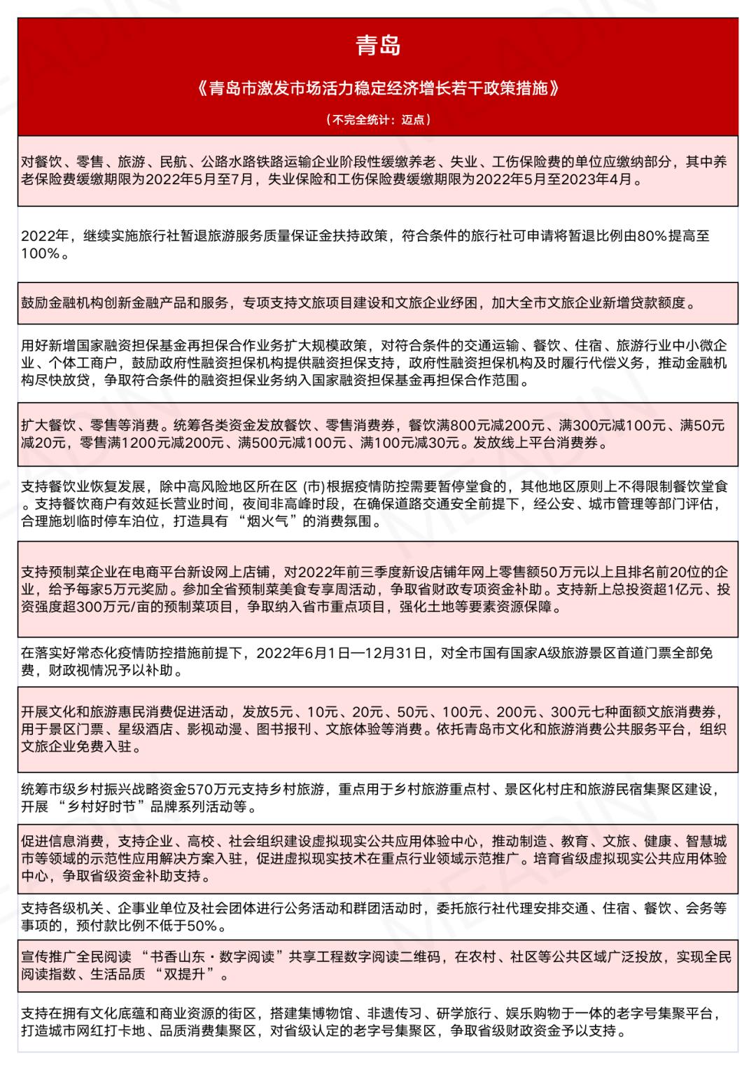
山东省青岛市发布《青岛市激发市场活力稳定经济增长若干政策措施》发布,总计89条“稳增长”政策,其中涉及文旅、住宿、餐饮业15条。

山东省济南市发布实施《济南市促进消费持续恢复发展的若干措施》(以下简称《若干措施》)。济南市委、市政府将投入近3亿元财政资金,发放文旅、民宿、餐饮等重点领域政府消费券,带动企业发展。

封面图来源:IC photo

本文来自微信公众号“迈点”(ID:meadin),36氪经授权发布。

+1
4

好文章,需要你的鼓励

参与评论
评论千万条,友善第一条
后参与讨论
提交评论0/1000

下一篇

抖快和爱优腾芒都在加码。

2022-06-07

36氪APP让一部分人先看到未来
36氪
鲸准
氪空间

推送和解读前沿、有料的科技创投资讯

一级市场金融信息和系统服务提供商

聚焦全球优秀创业者,项目融资率接近97%,领跑行业