中关村连夜征集138项黑科技加入肺炎阻击战
编者按:本文来自微信公众号“智东西”(ID:zhidxcom),作者 李水青,36氪经授权发布。
“疫情防控急需就是动员令,就是冲锋号。”
今天,工信部向人工智能相关学(协)会、联盟、企事业单位号召,充分发挥人工智能赋能效用,协力抗击新型冠状病毒感染的肺炎疫情。
而就在昨天,北京市中关村科技园区管委会就发起了相关征集号召。
十几个小时后,“中关村首批抗击疫情的新技术新产品新服务清单”公布,几乎是秒级响应。
北京市中关村管委会发布公告称,首批清单共包含86家中关村企业的138项新技术新产品新服务,涉及病毒检测、疫苗研发、临床治疗、医疗防护、智能诊断、疫情分析与发布等有关抗击疫情的多个方面,且大多数产品和服务能立即投入使用。
北京市中关村科技园起源于20世纪80年代初的“中关村电子一条街”,如今已覆盖了北京市科技、智力、人才和信息资源最密集的区域,被誉为“中国硅谷”。据统计,截至2018年,中关村示范区高新技术企业超过2.2万家,总收入超5.8万亿,其中独角兽企业就达到80家。
一天征集138项技术产品
由官网可知,就在昨天,北京市中关村管委会就发布公告面向示范区企业,收集可参与抗击疫情的新技术新产品新服务的供给信息。
▲北京中关村管委会号召通知
今天中午,经梳理形成的首批抗击疫情的新技术新产品新服务清单成型,并通过“中关村新技术新产品展示与应用对接服务系统”(http://www.zgcnewth.com)正式对外发布。
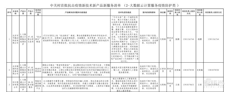
从公布信息可知,首批清单中涉及医药与器械类、大数据云计算服务疫情防护、医院建设保障、互联网提升生活服务四大类企业和相关产品服务,与工信部的号召公告需求相契合。
同时,相关产品大类、产品小类、技术解决的问题和功能、面向采购人群、供应量、供货时间、联系方式等信息一应俱全。大部分企业具有自主知识产权,产品和服务能立即投入使用。
▲北京中关村首批抗击疫情的新技术新产品新服务清单
4大类产品,AI技术藏在方案中
根据官网今天发布的《充分发挥人工智能赋能效用 协力抗击新型冠状病毒感染的肺炎疫情倡议书》,工信部对人工智能相关学(协)会、联盟、企事业单位提出了比较有针对性的需求。具体来说:
一是鼓励利用人工智能技术补齐疫情管控技术短板,满足抗疫需求;
二是号召攻关并批量生产一批辅助诊断、快速测试、智能化设备、精准测温与目标识别等产品;
三是开放远程办公、视频会议服务和AI教育资源,保障人民工作生活;
四是优化AI算法和算力,助力病毒基因测序、疫苗/药物研发、蛋白筛选等药物研发攻关。
这正与北京中关村首批抗击疫情的新技术新产品新服务清单中的内容契合。
在医药与器械大类中,病毒检测类产品达到42种,病毒疫苗3种,病毒治疗药品9种,医疗防护23种,智能诊疗服务7种。而这些产品后都注明了明确的可供货时间,如许多产品能够“即时供货”,一些病毒疫苗需要“4~5个月”才能供货等。
其中,北京千方科技公司的2米探测距离的非接触式红外视频检测设备,旷视科技基于人工智能平台 Brain++集成的“人体识别+人像识别+红外/可见光双传感系统”,北京君正集成电路公司的支持红外测温与人脸识别结合的AI视觉芯片,北京真机智能科技有限公司的隔离小区巡控测温+宣讲机器人,北京猎户星空科技公司的“豹小递”机器人,等等,都应用了人工智能技术。
在大数据云计算服务疫情防护大类中,疫情分析与发布类产品达到10种,信息对接服务类6种。
其中,北京字节跳动公司的“抗击肺炎”频道累计服务2.2亿人次,北京搜狗公司的“患者同程查询”能助用户查询同乘列车上是否有感染者,同方公司的“智能急救及健康管理平台”能辅助医生诊断……
在医院建设保障大类中,医院建设类产品达27种,危废处置及环境监测类2种。
其中,联想集团的自研IDV桌面云技术解决方案已应用于火神山和雷神山医院,极大地减少了一线工程师的工作量;同方股份有限公司的“设备智能精细化管理系统”能通过RFID、4G定位和物联网技术,对院内院外的移动医用设备进行管理。
在互联网提升生活服务大类中,交通出行类产品达到3种,零售类产品1种,教育娱乐类10种,协同办公类8种。
其中,滴滴公司的叫车平台通过技术实现优先满足医护出行需求,北京三快在线科技有限公司(美团)推出“无接触配送”服务,北京卡路里信息技术有限公司的Keep APP推出“AI智能教练服务平台”;字节跳动公司则推出“飞书”提供不限时长的音视频会议、千人规模在线文档和表格协作、每位用户100G云存储服务。
病毒检测、医疗防护类企业和产品集中
从北京市中关村“首批抗击疫情的新技术新产品新服务清单”中我们能发现,在4大类中,中关村企业的产品和服务主要集中在医药与器械大类。而在14大子类中,病毒检测、医疗防护、医院建设三类产品和服务比较集中。
在中关村的推介技术产品服务中,有一些能实际用到,比如北京博奥晶典公司的病毒检测服务、北京旷视科技有限公司的红外/可见光双传感系统、联想集团的IDV桌面云技术、字节跳动的“飞书”办公协同工具等等。
而有一些产品和服务本身也是新技术、新产品,真正应用起来还需要时间。还有些不是短时间能用到的产品和服务,比如4~5个月才能供货的疫苗产品,40分钟出结果的病毒检测试剂盒,基于加速器核心技术的防护服等等。
结语:AI企业参与群策群力,谁经得住检阅?
突发的疫情对全国上下带来了重大人身安全和经济上的损失,各行各业都在通过群策群力的方式献出一份力,人工智能行业也不例外。北京中关村科技园区是我国人工智能产业的一大聚集地,在一天之内征集包含86家中关村企业的138项新技术新产品新服务,可以见得产业的热情和凝聚力。
一方面,各大科技公司勇于冲锋,提供一份力量,有的产品和方案已经服务前方;另一方面,我国人工智能技术仍然不够成熟,比如在“病毒检测”、“药品研发”等重点领域,AI技术的能力还没有很好地释放。
大疫面前,人工智能产业也面临“试金石”的挑战,谁的技术好,谁的落地应用好,谁具有量产能力,将见分晓。
中关村公布清单官网:
http://zgcgw.beijing.gov.cn/zgc/zwgk/tzgg/1694091/index.html















