每天6小时,月入3000块,你看到的医学科普是这样编出来的
编者按:本文来自“百子湾金凤凰”,36氪经授权发布。
相信没有谁没看过《癌症是吃出来的,防癌30条,每个人都应该知道!》、《拍打一个地方,能拍掉100多种疾病》……这类文章。本着有理有据使人信服,每次遇上这样荒谬的“关爱”,我都会顺手搜索病症,耐心地找答案截图、圈上重点后发给分享者,同时告诫他们不要轻信。
但这些我用来“回怼”的证据,依然可能正将他们指向歧途。这些看起来专业靠谱的答案很可能依然是错的,是洗稿的产物。
01滴,打卡上车
事情源于无意中在豆瓣小组“医学生兼职”中看到的兼职招募帖。
“简单易操作”、“几分钟一题”、“日收入上百”……作为曾在快时尚做过11块/小时兼职的前大学生,这些关键词当时就抓住了我的眼球:
冷静下来后,我发现了不对劲。难道我们有个头疼脑热时,搜索出的那些言之凿凿的一问一答,只是兼职冒充的?
让人心惊的是,这类兼职并不只是面向医学生,甚至包括完全不懂医学的人。
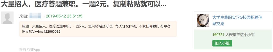
随手一搜,在各类兼职小组中都能找到类似的兼职招募,他们不仅纷纷表示“大量招人”,甚至“欢迎团队来代理”,条件更进一步放宽到:“答案在网上找就行”、“复制粘贴就可以”、“借鉴资料用自己的语言写出就行”:
本着媒体人的责任感,我准备化身卧底一探其中猫腻。
翻阅好几个小组招募医疗问答兼职的贴子后,我选择了其中几个看上去待遇比较好比较正规的找到了背后的联系人,顺藤摸瓜找到了他们的QQ群老巢。
有趣的是,他们对于“医疗”“伪原创”“洗稿”等字眼毫不避讳。
难道,那些人命关天问答全是洗稿洗出来的?
进入其中一个近900人的“XXX医疗知道问答百科”团队后,一位“X先生”正巧发布了一条“XXXX医疗类招兼职”消息,于是我马上小窗联系上了他:
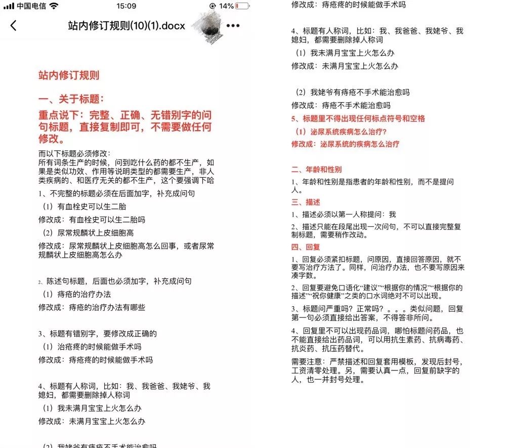
“X先生”开门见山,上来就问我:“医疗问答类兼职做过吗”。老实回答之后,“X先生”没有询问我是否有医疗相关资格证,而是直接发过来了一份“站内修订规则”,和一张示范截图:
打开这个一看就修订过很多次的“站内修订规则”,可以看到这是一份“改写指南”,包括哪些需要改、如何改。比如,患者描述必须改成第一人称,标题要删除人称词:
截图则是一个系统后台的界面截图。从上至下依次为标题、患者描述、医生回复,“X先生”细心地以“早起头晕目眩怎么回事?”为例,示范了一下应该怎么操作:
刚刚看完,“X先生”发给了我一个链接和账号,告诉我只要做5道题给管理员截图,审核通过就可以开通做题权限。他还细心地嘱托我:“答案的话,直接百度复制查抄”。
打开“X先生”给的链接,这是一个专业的众包系统,想必“X先生们”就是在这个平台上发布、回收任务:
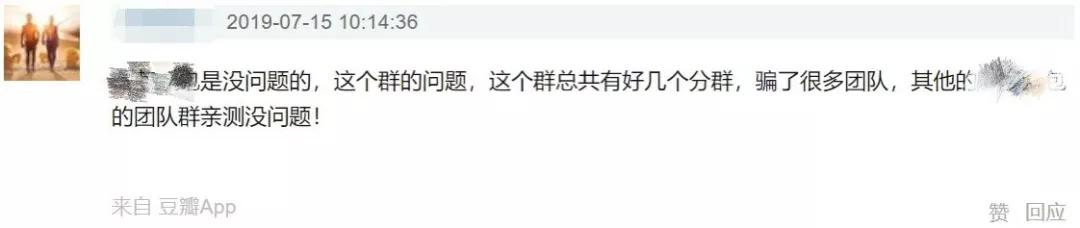
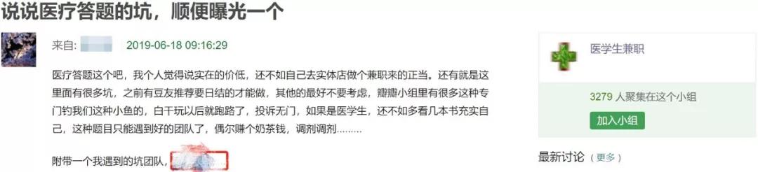
我反手一波搜索,发现早有“医学生兼职”的组员在这里吃了亏,但也有人表示和平台无关:
希望我能成功入伙。
02 编辑五分钟,问答有套路
用“X先生”给的试做账号成功登陆后,我在“站内修订第二期”开始了“试标”。进入后台后,我发现有354个“同事”正在工作:
点击“开始工作”,页面便出现了我的第一题:“月经痛怎样快速止痛”:
不得不说,组织对我非常看重,试标问答就囊括了各个科室。
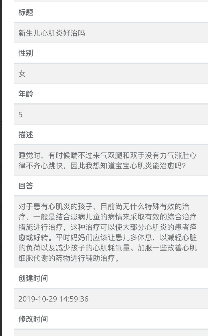
包括“痛风可以吃木耳菜吗”、“新生儿心肌炎好治吗”、“早起头晕目眩怎么回事”、“骨肉瘤早期的话,术后存活率十年以上的机会大吗”……
但这根本难不倒我,5道题都能轻松搜索到完全一样的问答案例。我在只需要按照上面给出的“站内修订规则”进行改写即可。比如第一题“月经痛怎样快速止痛”就能轻松找到:
请输入图说
依样画葫芦,我将稍加修改的内容填到了我的后台中:
按“X先生”给出的教程,我一步一步做完了5道题。但出人意料的是,点击提交之后,网站突然崩了:
我第一时间找到了“X先生”,试图套一下他的话。他告诉我,网站崩溃是因为“没题了”,估计半个小时之后就会恢复正常。
看来,洗稿的竞争不是一般的激烈。
但不得不说,即便业务如此繁忙,“X先生”足够“耐心负责”。
在等待网站恢复的间隙,我把试标的5道题截图发给了“X先生”,他细心地指出了问题所在,并一字一句地对我进行了辅导:
对于我给出的截图,“X先生”逐字逐句地进行了分析,并再给了我两份文档。其中内容大同小异,都是强调要将口语化内容删掉,如果句子不通顺会被退回:
直到这里,“X先生”的指导不可谓不贴心。但这反而激起了我对其专业程度的疑虑,我准备设置一个“陷阱”,测试他是否具备医学知识。
在“新生儿心肌炎好治吗”的问答中,我轻易搜索到了相关案例,其中医生给出的回答是:“应该是可以得到痊愈的”:
但我在随后提交的“试标”中,将回答修改成了“目前尚无什么特殊有效的治疗”:
对于这一“陷阱”,“X先生”完全没有任何察觉,反而将重点瞄准了“新生儿”和“5岁”的矛盾,提示我“年龄不符”,哪怕写1岁也不要写5岁:
不过最终,我依然通过了“试标”。“X先生”鼓励我“这样回答也不是大毛病”,但是“审核的严格了会挑你的毛病”,所以“养成好习惯就好”。
也就是说,“X先生”并不具备辨别医学问答是否真实的能力,而我最后更顺利实现了“转正”。
整体看下来,医疗问答洗稿大致流程是这样的:
1.登录后台,领取问答任务;
2.根据给出的问题,搜索同类问答;
3.根据“站内修订规则”改写原问答;
4.提交,等待每月15日结算工资;
03 暗处的友谊与迭代的灰色产业
最终我通过了试标,正式“出师”成为了一名“医学编辑”。例行流程,是时候主动被画大饼了。我问起了关于收入的问题,“X先生”答到:“正常工作的话6-7小时,一个人月收入3000左右”。
但我更好奇的是,这些被我们“洗”出来的问答到底去了什么地方。我试图从“X先生”口中套出一些蛛丝马迹。他只是回答帮某知名健康网站也做过。而关于我这次“洗”出来的这些问答的具体去向。他并不愿意透露。
最后,“X先生”也善意地叮嘱我,不要轻易在搜索引擎上进行“提问治病”:
以“医疗问答洗稿”为关键词,我搜索到了不少相关的报道。其中反映的细节与我们“卧底”时的经历大致相同。但值得注意的是,这一暗藏于地下的产业也在进行着迭代。
比如,洗稿系统更先进;
在之前各家媒体的报道中,都曾提到“修改率达到30%”这一标准,洗稿者需要利用查重软件进行检测。但当我们卧底时,这一功能已经被集成到后台审核,洗稿效率进一步提升。
再比如,洗稿成分降低;
在多家媒体起底“知了医生”洗稿后,这类医疗问答洗稿团队明显更加审慎。改写的部分,尽可能地缩减到了人称、错别字、称呼等成分。但据我们上面实测发现,即便将搜索到医生回复改写为相反的回答,依然能通过平台审核并被采纳。
至此,卧底事业算是告一段落,得出的结论也是简单粗暴:
医学科普问答的洗稿现象仍然存在,并且还在不断迭代升级。
04 医学科普需要“能者多劳”
哈佛医学院教授阿图·葛文德曾在著作《医生的修炼》中,提出现代医学有三大不确定性:医学、患者和医生。无法解释的病症非常普遍,即使医生做了很多检查,也可能无法判断病症。
同一种病,在不同人身上反映出的症状、严重程度和治疗效果都可能不同;同一种药用在不同人身上,效果也可能截然不同。医生也是人,不仅存在技术水平的不足和差异,更会因为各种原因犯下错误。
换言之,医疗本就是一项充满不确定性的事业。
在本就充满不确定的医务工作中,前置的医学科普就像亚马逊雨林里那只震动翅膀的蝴蝶,每一次都会将影响一层层放大到后续的诊疗过程中。
有的患者,因为错误的科普几乎失去生命。
据《扬子晚报》报道,今年1月,一名小伙因低烧持续不退,网上搜索后以为身患绝症,但在前往疾控中心检查无碍后,他依然感觉低烧未退,已经没有活下去的意义,随即从网上购买了大约5斤木炭在宾馆试图烧炭自杀,所幸最后被民警救下。
有的患者,因为错误的科普与医生剑拔弩张。
据相关调查,8成医生在工作中遭受患者不理智对待,其中急诊、儿科、妇产、外科是医患关系最紧张的科室。而在导致医患纠纷的原因中,高达85%是医患双方缺乏沟通和信任,70%则是患者要求过高。
纪录片《人间世》第二季第4集中,便有家属未按医嘱去附近的分院进行术后观察和治疗,导致库欣综合征患者无法抢救的案例。
靠谱的医学科普已经成为全社会刚需,但幸运的是互联网还是有人在做这样的事。在《人间世》中,我也看到腾讯在做腾讯医典,想让真正的医生成为科普的写作者。















