36氪研究 | 内容消费行业研究报告

李晓晓·2018年12月04日 16:01
内容消费行业巨头格局已定,下半场将会是音视频角逐的景象

文 | 36氪研究院 李晓晓


近日,喜马拉雅第三届123狂欢节截止到昨日凌晨以4.35亿元收官,将内容消费推到了新高度。 

所谓内容消费,即人们对互联网信息内容的消费,也是持续满足人们信息消费需求的根本动力。内容消费本质上和内容付费一样,都是将丰富的内容变成产品或服务,通过售卖实现商业价值。

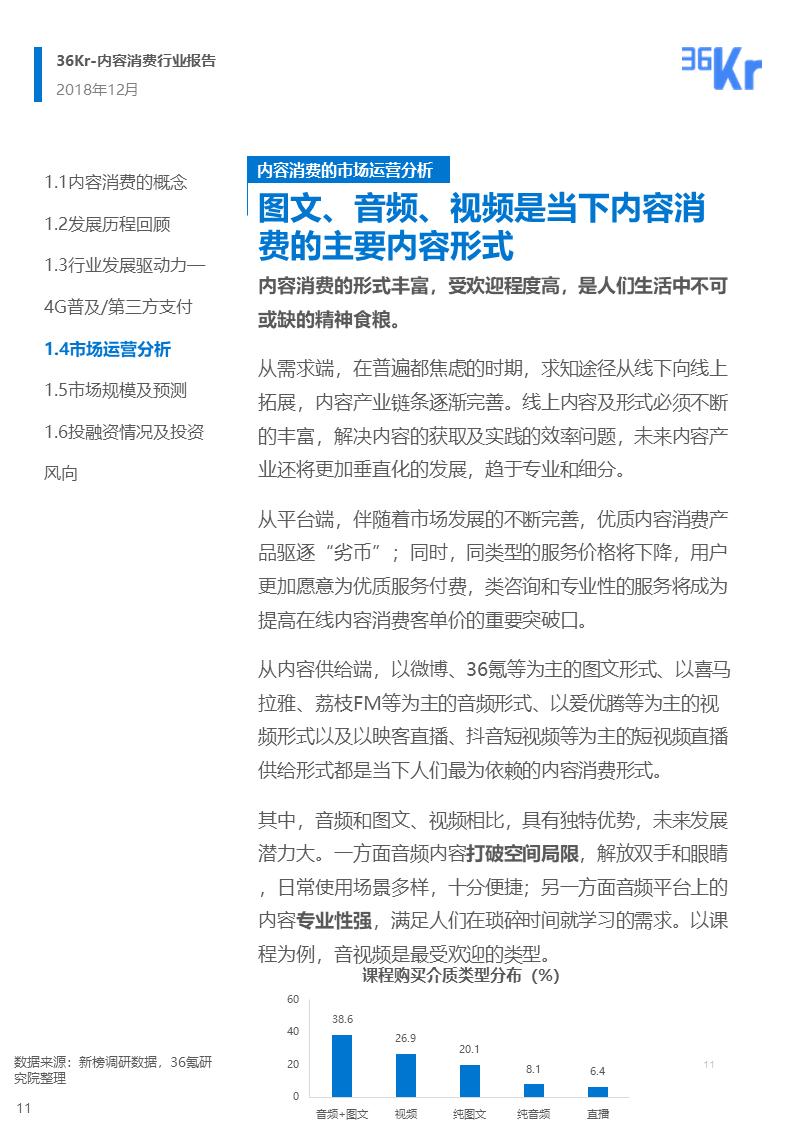
内容消费的主要形态有图文、音频和视频三种形式,其中视频包括长短视频和直播。早期内容消费的主要载体为图片、文字,近几年随着移动互联网的快速发展,短视频、音频逐渐崛起。 

内容消费开始较早,但是真正的爆发式增长是开始于2014年,“内容创业”兴起,逐渐形成了从“人人都是产品经理”到“人人都是主编”的行业现状。内容平台的崛起,创造了新的渠道和工具,标志着一个强调效率、渠道与内容分离、类型多元的内容生态慢慢形成,内容生产和内容变现也被空前降低的门槛。

内容消费行业现阶段发展势头较好,几个主要驱动力起关键作用。人均消费水平和文化娱乐支出的额度和增速不断增加,是内容消费行业发展的强大助推力;原创内容带来的版权收益更直接,也是获利效率提升的本质,国家出台版权保护政策是对内容创作者的大力支持;内容付费平台为内容生产者提供了直接发布优质内容并以此变现的渠道,获利高、周期短的内容付费平台对于内容生产者具有强大吸引力;流量资费下降和第三方支付直接提高了内容消费的用户规模;推荐算法技术精准内容推荐,提高用户碎片化时间内容学习效率。

总体来看,我国的内容消费行业发展迅速,音视频用户量大,音频内容消费企业体系逐渐完善,内容付费方式多样化;短视频、直播领域的企业则走在世界潮流前沿,并占领大片海外市场。

 

那么内容消费各行业的具体现状如何?未来内容消费行业的发展趋势如何?请看《今天,你内容消费了吗?》内容消费行业研究报告带您详细解读。

注:本报告PDF版本可点击链接下载





关于36氪研究院

36 氪研究院是 36 氪子品牌,专注于一级市场的行业研究,通过定性定量结合的方式研究新兴行业与企业,欢迎大家积极与我们交流讨论。

分析师: 李晓晓  lixiaoxiao@36kr.com  Wechat:15011504594 ; 关注教育、 人工智能、文娱领域


+1
97

好文章,需要你的鼓励

参与评论
评论千万条,友善第一条
后参与讨论
提交评论0/1000

下一篇

互联网世界里,最不缺乏的就是“圈子”。

2018-12-04

36氪APP让一部分人先看到未来
36氪
鲸准
氪空间

推送和解读前沿、有料的科技创投资讯

一级市场金融信息和系统服务提供商

聚焦全球优秀创业者,项目融资率接近97%,领跑行业