36氪研究 | “智慧银行”行业研究报告
今年4月,建设银行的“无人银行”在上海开业。
它采用带有人脸识别功能的智能摄像头和闸机取代了安保人员,
用迎宾机器人取代了原本的大堂经理,
用智能柜员机取代了银行柜员,
客户在进入银行之后,由机器人引导通过自助或远程的方式完成业务办理。
“无人银行”引起了人们的无限遐想,未来的银行业会发展成什么样子?
《Bank3.0》作者Brett King曾预言,“未来的银行将不再是一个地方,而是一种行为”。在经历了以物理网点、网络银行为主导的两代后,银行将变为:随时随地,无处不在的金融。Banking Anywhere,Banking Anytime!
将“人”置于银行服务的中心位置,让传统的银行服务彻底摆脱物理网点和机具的限制,实现人们所到之处、所需之时、实时拥有便捷的金融服务。在今天,这样的畅想并不是空穴来风,伴随着科技的进步和互联网金融的冲击,银行业的智能化变革正如火如荼地展开,智慧银行时代,悄然来临。
什么是智慧银行?智慧银行有哪些特征?
智慧银行是传统银行、网络银行的高级阶段,是银行在当前智能化趋势的背景下,以客户为中心,重新审视银行和客户的实际需求,并利用人工智能、大数据等新兴技术实现银行服务方式与业务模式的再造和升级。智慧银行相对传统银行具有两个显著的特点:
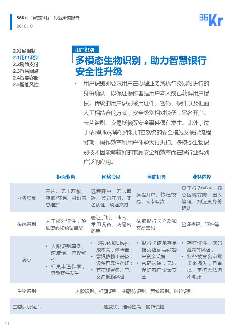
一是智能化的感知和度量。与以往直接的询问或根据历史服务数据做简单分析的方式不同,智慧银行通过一系列的智能化设备,在用户毫无察觉的情况下感知用户需求、情绪、倾向偏好等,从而为进一步的营销和服务提供支持。
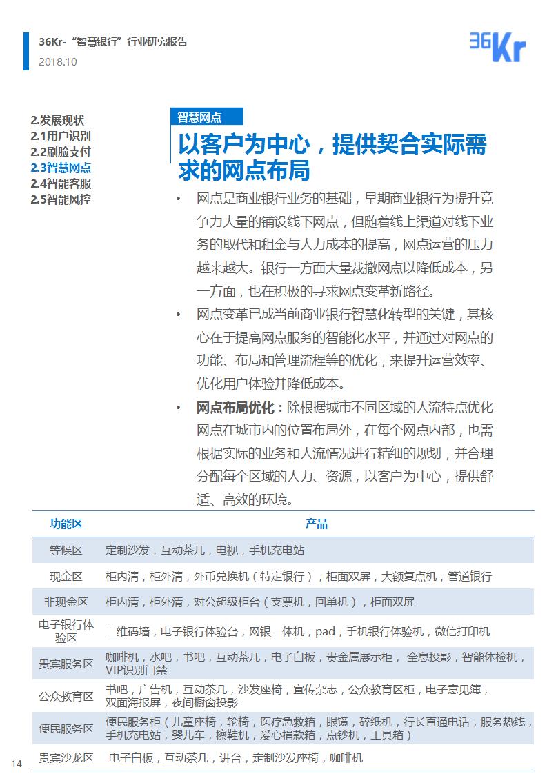
二是资源和信息的全面互联互通。智能化的感知和度量改变了银行采集信息的方式,将以往无法量化的信息按照某种规则进行量化分析,从而为资源的配置和优化提供决策依据。如,通过对银行网点的排队情况、业务类型、业务量的监控分析,可辅助银行完成网点布局的优化;通过对用户位置、需求信息以及网点实时服务情况的获取,可帮助用户选择最优的网点等。线上与线下的结合与不同渠道的信息互联使资源的配置更加合理和高效。
有哪些因素驱动了银行的智慧化变革?
技术、数据、场景和市场是主要的驱动力。技术方面,随着人工智能等技术的逐渐成熟,其商业应用场景逐渐受到行业的重视,银行业因数据量大,应用场景众多而成为各项技术争相落地的沃土;数据方面,金融业大量的数据沉淀对数据处理工作提出了更高的要求,也为大数据、人工智能等技术的应用提供了数据基础;场景方面,银行业务场景多样且呈精细化运营的趋势,针对各个环节的服务创新有助于提升效率,优化服务;市场方面,互联网金融的发展给银行业务带来不小的冲击,使传统银行在面临同业竞争的同时,还不得不应对新经济形态带来的用户习惯的改变和用户对服务质量要求的提高。激烈的市场竞争环境促使银行以客户为中心,重新审视用户需求,利用新技术手段优化业务流程,从而提升银行业的运营效率和服务水平。
我国智慧银行的发展现状
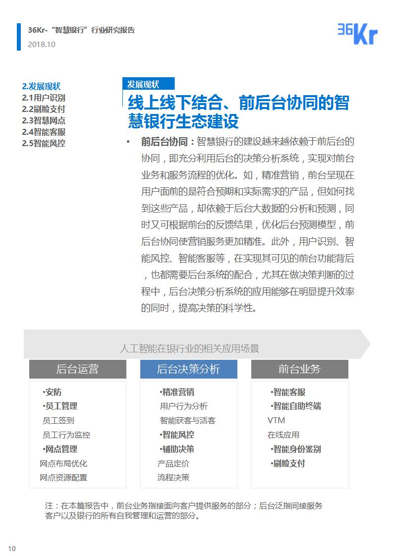
传统线下网点运营的成本压力使得银行一方面大量裁撤网点,另一方面也积极地投入智能化变革。当前,智慧银行呈现出线上线下结合、前后台协同的业态。其典型应用场景包括:用户识别、刷脸支付、智慧网点、智能客服和智能风控等。从产业链的角度来看,布局智慧银行领域的技术公司种类多样,其中,以生物识别、计算机视觉、自然语言处理、大数据等技术公司较为普遍,在应用上,生物识别和智能风控相对成熟。
智慧银行的发展趋势
回顾过去几年,网络银行、数字银行、虚拟银行、智慧银行等说法不断更新人们对银行的认知。这些被赋予了时代特色的名词,虽然在概念的界定上并不完全清晰,但它足以表明银行业追随技术发展与时俱进的步伐。在当前这个智能、高效、万物互联的时代背景下,银行业的发展也呈现智能、高效和便捷的特征,其网点建设则表现出明显的智能化、轻型化、特色化和社区化的趋势。
注:本报告PDF版本可点击链接下载
关于36氪研究院
36 氪研究院是 36 氪子品牌,专注于一级市场的行业研究,通过定性定量结合的方式研究新兴行业与企业,欢迎大家积极与我们交流讨论。
分析师:杜玉(duyu100,duyu@36kr.com),关注人工智能、金融科技领域。















