现金贷花样复活:谁在为它输血、接盘?
编者按:本文来自“全天候科技”,作者杨泳洁。36氪经授权转载。
“我去年真是白死了!”某现金贷公司老板孙伟一边说着狠狠地把烟头摁进了烟灰缸。
此前,孙伟拥有一家小型现金贷平台,2017年4月份上线, 11月份时就做到月放款一个亿;产品简单粗暴,额度1000元,期限分7天和10天两种,用户借1000分别到手900及820。虽有高达30%左右的逾期率,孙伟仍赚到手软。
然而,2017年11月21日,孙伟的好日子戛然而止。互联网金融风险专项整治工作领导小组办公室发出特急文件,要求各部门一律暂停批设网络小额贷款公司。
2017年12月1日晚,《关于规范整顿“现金贷”业务的通知》正式下发。《通知》对“无场景依托、无指定用途、无用户群体限定、无抵押”的小额现金贷业务实行了一刀切,同时,划定了36%的利率红线。业界称之为死亡通知书。
那一夜,对于所有的现金贷平台都是不眠夜,他们要转型、要调整、要连夜催收。无数平台集合所有员工商量对策,上线添加场景后的新产品。
那一夜,所有的借贷论坛如卡农、我爱卡等一片欢腾,老哥们欣喜如过年,到处都是呼吁老哥不还钱的帖子,反正谁也不知道明天和平台倒闭哪一个先来。
现金贷行业一夜入冬,所有平台逾期率直线攀升,从30%暴增到60%-70%。
在将之前的利润大幅回吐后,孙伟选择了退出。“风险太大,一是监管层不让干,二是钱放出去收不回来,入局早的还好,入局晚的裤子都给赔掉了。”然而,让孙伟懊恼的是,现金贷并没有死,不但没有死,还出现了诸多新玩法。
现金贷新玩法
新政之后,现金贷行业哀鸿遍野,众多平台选择自我了断,也有部分平台选择倔强的活下来。全天候科技发现,目前国内的现金贷平台基本呈现如下三个发展方向。
降息合规加场景,转型导流当贷超
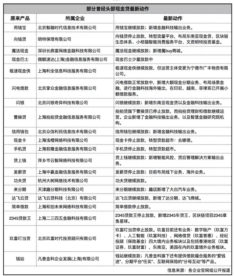
新流财经曾对20家曾经的头部现金贷平台进行了调查。结果显示,有12家平台继续放款,但都在控制规模,7家平台向To B的金融科技转型,6家平台出海谋出路,3家平台转型做贷超。
一家第三方大数据服务公司的商务总监崔永浩告诉全天候科技,“从数据调用量来看,大的现金贷平台都在控量,放贷规模稳中略降,而且都只做合规产品,比如利率在36%以下,有消费场景等。“
另外,不少头部平台凭借之前积累的庞大用户数据转型为金融科技公司,做起了助贷业务,比如,现金白卡已经升级为“去哪借”,专门从事导流业务,类似一个线上贷款超市。
图片来源:现金白卡官微及去哪借首页
但现金白卡等头部平台的导流生意并不是从今年才开始的。根据行业人士称,早在2017年下半年,现金白卡就开始在业内大肆倒卖流量。收费按CPA(8元/个)+2%*N*S的方式计算,新增一个注册用户收费8元,此后借款人每借一次,现金白卡会收取借款总额2%的费用,也即,如果一个客户借款5次,每次借1000元,则收取费用为8+2%*1000*5=108元。为防止现金贷平台扣量,现金白卡还要求双方进行API对接,这个合作仅技术开发就需要要2周时间,因为条件过于苛刻,孙伟的现金贷平台放弃了合作。
“高炮口子”横行
现金贷监管政策出来后,行业消停了一阵,但从2018年春节后又逐渐冒出很多新平台,周息30%,借1000到手800老哥们都直呼良心,到手700的也很常见,堪称高利贷中的战斗机,业内人都亲切地称之为高炮口子。
宁波的王宇干的就是传说中的高炮口子。他说,“高炮口子直接从贷款超市拿流量,风控形同虚设,催收也很佛系,赌的就是大数定律。盲放1000的件均,最多逾期一半,催收再要回一半,剩下的全坏账也能爆赚。”
王宇认识的一个土豪老板,今年初才“上车” ,花30万买了一套系统,搭了一支7-8人的草台班子,催收全靠外包,投入1000万元本金做到今天,据说已利滚利做到了1个亿。老板买块表就花700万,还去了趟迪拜。
前段时间,阿里注册了一个叫平头哥的半导体公司,让大家一夜之间对蜜獾的勇猛个性印象深刻。在那之后,王宇注意到,上述土豪老板的微信头像变成了一只蜜獾,微信名也改了,现在叫“不要怂,就是干。”
可惜平头哥爽直的个性不适应现在的监管,据说在一次浙江省的扫黑除恶行动中,这位平头哥从迪拜回来后整个公司就被一网打尽了。
现金贷擦边球
李云飞是广州一家现金贷平台的老板,回忆起当时的情景他仍觉胆战心惊。“头部平台规模大,资金、导流成本低,转成大额分期还可以勉强支撑,小额短期的现金贷根本不可能做到36%的红线以下。“他说。李云飞这样算了一笔账:用户借1000元,一年利息360元,平均每个月30元,平均到每周只有7.5元。”这连注册成本都不够,更别提风控、坏账和运营等成本”,他说,“我们去年10月底感觉形势不对,降低了放款量,到11月份就停了,算是躲过一劫。”
但2018年春节之后,李云飞很快就发现了现金贷新变种——“手机回租”。
图片来源:一本财经图片加工
一些现金贷平台的产品,名字里通常都带有“回租”、“回收”、“回购”,比如闪电回购、蚂蚁回租、趣租租等,产品使用流程简单,用户只需几步就可完成。具体来说,用户下载其APP后,系统会自动识别手机型号,然后提醒用户将手机卖给平台;平台会评估手机的回收价格,这个价格并不是手机真实的价值,而是用户要申请的现金贷额度。用户点击申请后,提交身份信息、工作信息、运营商数据等,就可以静待放款了。
这个过程中,手机的所有权虽然转让给了平台,但手机自始至终都未离开用户,又回租了回来了,完美绕过监管对现金贷利率、牌照、场景等的限制,因为这看起来并不是一个现金贷产品。
这套系统由一个叫“指维科技”的公司开发,李云飞看到后如获至宝,立马联系对方,采购了这套系统。
在短暂的疯狂后,手机回租模式已在今年5月被监管叫停。不过新的擦边球玩法又很快出现,比如集现金贷和淘宝刷单为一体的分期商城,如今这一玩法正在进行。
至于分期商城的玩法,具体来说就是,借款人在分期商城注册网上店铺,比如茶叶店,注册时,店主提交的资料跟在现金贷平台借钱时提交的资料一样,通过审核后,放款人会到茶叶店付款买茶叶,到期后退货,借款人还钱,这样,一个借贷流程就结束了。
甚至有人嫌假装买卖茶叶比较麻烦,尤其不方便收砍头息,就有人发明了在商城卖“电子导游卡”,价格通常在199元左右,放款人先买卡再支付(即放款),店主(即借款人)无需发货,但拿到的货款要偿还,砍头息就通过这张卡算计进去了 。
除了手机回租、分期商城,诸如游戏充值、手机分期、房租分期等现金贷马甲也层出不穷,常换常新。
谁在给现金贷输血?
现金贷“野火烧不尽”,背后是资方在为现金贷“输血”。
2017年,趣店集团创始人罗敏在接受采访时曾公开表示:“我们借出去的钱90%是别人的钱,其中40%是各家银行的钱”。
这个说法将银行在现金贷中的作用公之于众。而除了银行,各信托、消费金融公司、P2P平台都可能成为现金贷背后的金主。
2017年12月1日,监管对现金贷行业下发“死亡通知书”后,金主们纷纷捂紧了钱贷子
为何2018年现金贷行业又死灰复燃呢?一个很重要的原因是是,金主又回来了。
汪哲在一家为银行提供服务的第三方数据公司担任运营总监,据他了解,目前仍在给现金贷输血的金主包含银行、信托、集团公司、P2P平台及各类土豪。
“去年虽有政策禁止银行为非持牌现金贷机构输血,但因为今年大环境及实体经济不景气,金主们钱没有好的投资项目,加之金融监管趋严,出海也没那么容易,钱放在手上还要支付成本,肯定还是要放出去”,他说,“相比之下,现金贷的收益还是很高的。因此,部分银行会借道信托继续为现金贷输血,比如把现金贷项目包装成理财产品,经由信托去银行拿钱。”
相比银行、信托,P2P的资金更容易流入现金贷,因为受到的限制相对少一些。
“春节后尤其是近几个月,投到现金贷的钱越来越多了。很多P2P平台的收益动辄10%以上,加上各种成本,年化要在20%左右才有利润,除了现金贷,哪个行业有那么高的利润?“现金贷老板李云飞说,他在经历一段资金荒后,从一家P2P平台筹到了资金。
例如,中国最大的车抵贷P2P微贷网的APP客户端就在为旗下现金贷产品“多米贷”导流,而“多米贷“背后最终负责放款的是“抚州微贷网络小额贷款有限公司“。
图片来源:微贷网APP
企查查信息显示,抚州微贷网络小额贷款有限公司由微贷网全资控股。
王宇做的“高炮口子“背后资金就来源于宁波的土豪。“土豪们觉得实业挣钱太慢,普遍喜欢钱生钱,最早是炒房,去年炒币,折腾一圈下来,还是觉得投现金贷最靠谱。头部现金贷平台因监管和资金问题主动控制交易量,这反而成全了一批小现金贷平台,他们每个月做1千万-1个亿的放款量,一个土豪的资金就够了 ”,王宇说。
汪哲提到,今年现金贷拿钱的成本比去年有所升高。市场上还因此出现了一批资金掮客,他们游走在各种资方和现金贷平台之间。“目前平台到手的资金成本基本在14个点左右,最高可达到18个点”,汪哲称,为了拿到钱,有些现金贷平台还要去买保险、理财计划或者找一个担保方,确保可以还款,而且保证专款专用,资方才会给钱。
现金贷为什么不死
2017年底现金贷新政之后,更加严厉的细则尚未出台。因此,不少现金贷平台又趁机悄悄上线了,壮着胆子日渐猖獗。
细数现金贷相关的各项政策,目前对其影响较大的是催收相关的政策。
2017年12月,监管部门发布《关于规范整顿“现金贷”业务的通知》,其中规定,“各类机构或委托第三方机构均不得通过暴力、恐吓、侮辱、诽谤、骚扰等方式催收贷款。”
2018年2月,最高人民法院等四部门联合发布《关于依法严厉打击黑恶势力违法犯罪的通告》。紧接着,全国范围内掀起了扫黑除恶的专项行动。一些涉及黑恶势力的催收再次受到打击。
对此,现金贷平台的反应大都是佛系催收,实在催不回来就算了,而是通过继续加息,从能还的那批人身上把钱赚回来。
除了钻政策的空子,支撑现金贷不死的还有源源不断的老哥,以及他们旺盛的借款需求。
“借钱是会上瘾的,跟吸毒一样。有手机和身份证就能借钱,跟白捡差不多,老哥一旦形成这样的习惯就很难改掉”,王宇提到,“去年现金贷逾期大爆发,一大批老哥上了征信黑名单,但真正能痛改前非的不多,绝大部分人在“新口子”(新借款平台)出来又继续堕落;还有些是新来的老哥。老哥生生不息,这市场就死不了。”
(应受访者的要求,文中孙伟、汪哲、王宇、李云飞均为化名)















