焦点分析 | 华大基因,一家销售公司?
文 | yanyan、kanyen
曾经被冠以“基因界的腾讯”的华大基因,正陷入一场前所未有的危机。
“我们员工中不允许有出生缺陷,否则就是我们 7000 人的耻辱。”华大基因创始人汪健曾于5月28日的贵州“中国国际大数据产业博览会”上公开表示。这句话对如今的华大来说却像是一次“打脸”。
据《华大癌变》的报道,数位高龄产妇产前因接受医生建议,做了华大基因提供的“无创DNA检测”,因手持显示“低风险”的报告,在多番征询医嘱后仍没有做穿刺检查,结果诞下唐氏儿。
据国家基因库数据披露,唐氏综合征又称21-三体综合征,是一种常染色体数目异常疾病,病因是多了一个 21 号染色体:正常人有 2 个,患者有 3 个。新生儿发生率 1/800 至 1/1000,换句话说,1 万人里面有 10 个唐氏儿,而目前媒体公开报道使用华大基因无创检测,因漏检而诞生的唐氏儿数量已达 19 个。
面对数量如此之高的“无创漏检”家庭的悲剧,这项被医学界和媒体推崇备至的“无创DNA”检测技术到底发展如何?一同来看。
备受质疑的无创DNA检测
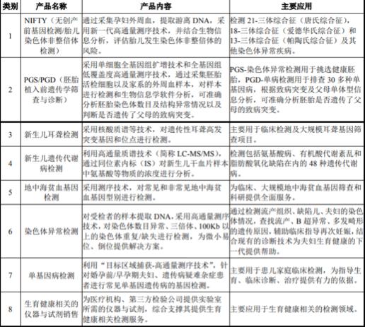
无创 DNA 检测(NIPT)是近年发展起来的高通量基因测序技术,目的为检测胎儿是否患三大染色体疾病。通过采集 10 mL 孕妇的静脉血,以孕妇血液作为检测标本,而无需进入羊膜腔。
无创技术有几项固有缺陷,不容忽视:该检测不能对全部染色体进行筛查(目前针对21、18、13三体),尤其无法对双胎和嵌合型染色体异常无法检测,而这类异常极其有必要进行羊水穿刺进行诊断。
而作为一项“有创”的侵入性检查,羊水穿刺的潜在影响中包含了流产这一项,令不少产妇生畏。事实上,羊水穿刺术是在B超引导下进行的,近年来有文献报道由其导致的流产率仅为1/1600。
引用武汉大学人民医院超声影像科主任医师初洪钢教授关于产检技术的论述,“作为筛查手段,唐筛不能做到确诊,所以谈不上准确,没有“准确率”一说。通常以“检出率”和“假阳性率”来评价某一个筛查手段。检出率高且假阳性率低是一个好的筛查手段的标准。羊水穿刺是产前诊断的金标准。无创无法取代羊穿。无创结果高危仍建议进行羊膜腔穿刺。”
综上,从准确率上来看,羊穿>无创>唐筛;从风险上来看,羊穿>唐筛=无创。
其中,“假阳性”是指实际无病或阴性,但被判为有病或阳性。相对应的假阴性,便是华大基因漏检事件中,实际有病但根据筛检试验被定为无病的产妇们。
无创DNA的漏检率必须被控制在一定范围内,华大近日的回应中一味以“技术的局限性”为推脱,令人无法接受。
几年前,曾经的独角兽血液检测公司 Theranos 被控涉嫌诈欺,从最高估值 90 亿美元到面临倒闭,只历时2年时间。Theranos 公司研发的检测仪器 Edison 宣称只需采取患者指尖的几滴血,就可以检测到静脉抽血这样的传统检测方式才能完成的数据。而经其员工匿名披露:Edison 只处理 200 项检测项目中的 15 项,剩下 90 % 使用传统仪器,以此维持表面的高准确度,骗过了 CMS(美国医保与救助中心)的检测。创始人 Elizabeth Holmes 与美国证券交易委员会( Securities and Exchange Commission, 简称 SEC) 于今年和解民事欺诈指控,Holmes 承诺将放弃她在 Theranos 的投票控制权、支付 50 万美元罚款、同意 10 年内不会任上市公司高层或董事。
Theranos 所处的血液检测领域并不能与华大基因的测序行业相提并论,而且无创DNA检测本身的漏检率有多大过错需要调查机构介入才能更清楚地知晓,但这个因漏检率过高而被美国FDA介入调查的案例值得借鉴。
测序行业的“自主研发能力”
漏检率过高的“无创DNA”只是此次华大危机的一个导火索,从公司定位、产业链布局到研发投入,华大基因这家公司本身就有不少潜在问题。
华大基因身处基因测序行业的中游,壁垒不高,发展受限。美国的 Illumina 和 Thermo Fisher —— 两个全球产业链上游的“巨无霸”,分别拥有全球测序市场的71%和16%的市场份额(2016年)。面对持续上涨的仪器试剂耗材价格,渴望分割上游蛋糕的华大基因也露出了野心。
华大基因斥资 1.176 亿美元完成对上游企业美国Complete Genomics (下称CG) 的收购也被看作是摆脱上游控制采取的动作。就此,华大基因看似已经获得了基因测序仪的独立自主研发和生产能力,2015年和2016年的数据也显示着华大基因在头名供应商 Illumina 上消耗的采购成本逐渐下降,从2015年的1.99亿下降到2016年的1.38亿。
然而,华大财报披露的研发经费却有逐年递减之势。对比国内三家专注基因测序领域的上市公司华大基因、达安基因、贝瑞基因,一个明显的特点是研发投入捉襟见肘,三家公司在2017年的研发投入金额分别为1.74亿元、1.65亿元和0.40亿元,而只有达安基因是同比增加投入的。反观仪器及试剂已然成熟的 Illumina 还依然在2017年增加研发投入,投入金额多达5.46亿美元(34.4亿人民币)。
另外,华大基因的销售人员数量众多一直饱受争议,争议的重点不在于人员构成而在于华大基因所在的医疗服务领域人员定位就应该是研发人员占据主导。唯一在业务范围和营收体量上可对标华大基因的达安基因,也在销售人员的扩充上不敢怠慢。
“通过基因检测等手段,为医疗机构、科研机构、企事业单位等提供基因组学类的诊断和研究服务。”这是华大基因的公司简介。可是依赖“直销+代理”的销售网络获得营业收入的提升,对于争议不断的企业终究不见得是长久之计。
华大基因的2017年年报显示,生育健康类产品营收占比同去年相比只增加了0.08个百分点,但占营收比重还是超过了50%。而产品的毛利率也是高达67.77%,占据榜首。
这也意味着,此次事件的主角无创产检,正是其收入的主要来源。直白的说,华大如若不加大投入研发,不但其营收可能受此风波影响,甚而不排除重演独角兽 Theranos 的历史悲剧的可能。
----------
对文章内容感兴趣,欢迎交流。
联系36氪深度部作者yanyan (roseisnotred), 36氪研究院kanyen (frank308)















