上市公司掀起“回购潮”:恒大继续大手笔,美的抛出40亿“最牛”回购计划
编者按:本文来自“华尔街见闻”,作者:曾心怡、杜玉;36氪经授权转载。
在众多地产商纷纷选择回购之后,又有新的上市公司加入了这一波股票回购潮。
据中国基金报统计,今年以来回购金额已达约135亿元,今年以来重要股东增持金额已达674亿元,回购加上增持金额超800亿元。
恒大延续大手笔,美的抛出“惊天”拟回购计划
7月4日周三,中国恒大继续大手笔回购,美的集团也公告称拟在未来一年以不超过40亿元的金额回购股票。另有广汇汽车拟以2亿元-4亿元回购股份,回购价格不超过7元/股。
据中国恒大在港交所的公告,恒大今日以3.81亿港元回购1850万股股份,占比0.14%。
昨日,恒大以2.86亿港元回购1412.9万股股份,回购价格区间在19.32至20.8港元之间。自2009年上市以来,恒大共斥资约245亿港元回购股票,累计回购数量约46.785亿股。
在回购动作的支持下,恒大股价今日低开高走,收盘逆市上涨3.75%,收报于20.75港元。
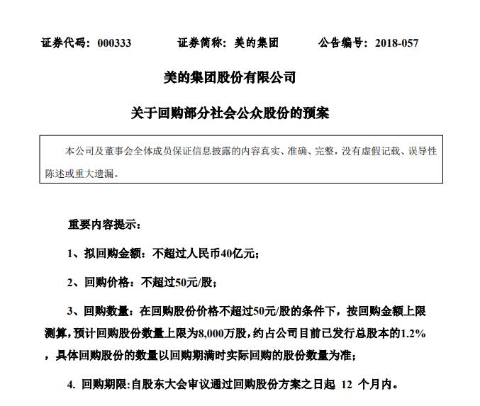
此外,美的集团也发布公告称,拟在12个月内以不超过40亿元回购股份,回购价格不超过50元/股。7月4日,美的集团收跌5.55%,报45.11元/股。回购最高价较今日收盘价溢价10.84%。
据《中国基金报》,在回购价格不超过50元/股的条件下,按回购金额上限测算,预计回购股份数量上限为8000万股,约占公司目前已发行总股本的1.2%。如果美的集团按照40亿元的上限进行回购,将成为A股史上最大的常规回购。此前回购金额最高是2016年105.49亿元的纪录,美的集团回购若成功,相当于史上回购最高年份的约40%。
另据证券时报网,A股目前3500多家上市公司中,总市值在40亿元以下的个股数量是1389只。美的集团此番40亿元的回购金额,超过约40%的A股公司市值。不过美的最新市值为2988亿元,排在AB股总市值排行的第15位,40亿元的回购金额不及其市值零头,只占其市值的1.34%。
美的集团也在公告中列出了回购预案存在的三大风险,分析发现,最大的可能是“本次回购经过股东大会审议通过后,尚存在因公司股票价格持续超出回购方案披露的价格区间,导致回购方案无法实施的风险”。证券时报网指出,美的最新收市价是45.11元,市价与回购价格之间仅有9.78%的空间。也就是说,一个涨停板,公司的回购计划就没法实施了。
上市公司回购潮来袭
股票回购是今年以来上市公司重要的“护盘利器”。《中国证券报》援引Wind数据显示,今年以来(A股)共有313家上市公司耗资135亿元回购股票,创历史新高。
上述媒体还看到,6月21日以来,上市公司大手笔回购频现,已有精达股份、嘉化能源、海印股份等51家公司推出股份回购计划。从回购金额看,排名前三的分别为永辉超市、苏宁易购和海南海药,回购金额分别为16.26亿元、10亿元和5.09亿元。
上周,更有众多大型上市地产商纷纷大手笔回购股票。
上周三,“千亿房企”碧桂园在港交所回购了800万股,耗资1.02亿港元,回购均价为12.79港元;6月28日,碧桂园又回购了1500万股公司股份,耗资1.86亿港元,回购均价约为12.41港元;6月29日,碧桂园又回购3000万股股票,斥资4.083亿港元。
6月28日,龙湖地产有限公司称,一名主要股东在6月25日至6月27日期间于公开市场增持510.6万股普通股公司股份,平均价格约为每股股份21.54港元,耗资1.1亿港元。
中国奥园地产集团股份有限公司也发布公告称,该公司董事已于联交所场内购回368.8万股股份,约占已发行股份总数的0.138%,总代价为1951.2万港元。
此外,龙光地产、金茂控股、禹洲地产、中骏置业等房企也有所动作。
为何回购?
《中国证券报》援引东北证券研究总监付立春表示,今年A股回购规模大幅攀升的原因如下:
一方面在于上市公司作为主体回购股票,表明大股东的信心,从而也向其他投资者和中小股东传递信号,本身是有积极作用的;
此外,股份回购也是一种市值管理工具。在目前股价下行情况下,有些公司股权质押逼近平仓线,公司现金流可能出现问题,公司可通过回购进行市值管理。
地产企业回购潮方面,上周一国开行收紧棚改融资的传闻引爆之后,无论是港股还是A股,地产板块都出现了大跌。上周前四个交易日,碧桂园累计下跌20.1%,万科A下跌15%,中国恒大下跌14.9%。
而当股价被低估时,通过大手笔回购股票提振市场信心,保护中小股东利益,是上市公司常采取的措施。此外,上半年热门地产企业销售额持续保持高增长,也是回购股份的诱因之一。
恒大昨日回购股票后,海通证券分析师涂力磊对《中国证券报》表示,恒大此次大手笔回购股票,不仅有力保护中小股东利益,提振投资者信心,充分显示出公司对发展前景的看好,也直接对股价形成强力支撑。
易居中国旗下克而瑞信息集团(CRIC)上周六发布的最新统计数据则显示,今年上半年,碧桂园以4124.8亿元人民币销售位列第一,同比增长42.6%;中国恒大以3041.8亿元,同比增长24.6%的成绩排名第二。
全国前20大房企中,超过半数上半年销售业绩超过年度目标的50%,其余都基本高于40%。















