全球区块链政策监管趋势研究:对ICO项目的五种态度
一、各国政策研究概览
基于全球4大洲、13个主要国家区块链政策研究,我们发现:各国区块链政策内容分3大方向:数字货币、ICO、区块链技术。区块链作为一种科技创新备受各国的关注和推崇,数字货币也逐渐得到了除中国外的其他各国认可,但是对于ICO项目的通证资产的态度有五种:
一是,明令禁止,认定ICO为非法行为,如俄国、中国、韩国。
二是,没有明确禁止,但严格监管,不承认未经注册的ICO项目的合法性,如美国,正在寻求监管ICO的具体措施,香港ICO必须遵守香港的证券法。
三是,试图将ICO纳入监管框架,提倡将ICO项目进行分类,分别对应现行法规。但不像美国,没有明确严令禁止ICO,处于默许和严格监管的中间地带,以欧洲为主要代表,如瑞士、德国、加拿大。英国、新加坡允许ICO项目试用“沙盒机制”,所以相比瑞士、德国,态度更为开放。
四是,仅发出警告,表态不主张监管ICO,类似于默许,如日本。英国类似日本,仅发出警告。
五是,积极提倡,支持ICO,如委内瑞拉,委内瑞拉政府发行了全球第一个法币的数字货币—石油币。
整体来说,各国对待数字货币的监管,都会将反洗钱作为监控重点,对待ICO的监管徘徊在对ICO性质的界定上,如果将ICO界定为证券,则需纳入证监会监管,如果界定为一般财产,则使用其他规定。
二、北美洲
1.美国
美国鼓励区块链创新技术,但严格监管ICO。
(1)数字货币监管方面:美国监管机构将比特币界定为“可转化虚拟货币”,受《银行安全法》监管;同时,对于比特币可能涉及的洗钱问题则由美国金融犯罪执法网络(FinCEN)执法监督。
(2)在投资活动方面:比特币中的“挖矿”合同则属于投资合同,属于SEC的监管范畴。同时,美国国内税务局(IRS)出台了适用于比特币等数字货币征税建议,认为比特币等虚拟货币本质上是一种资产,因而需要缴付财产税。
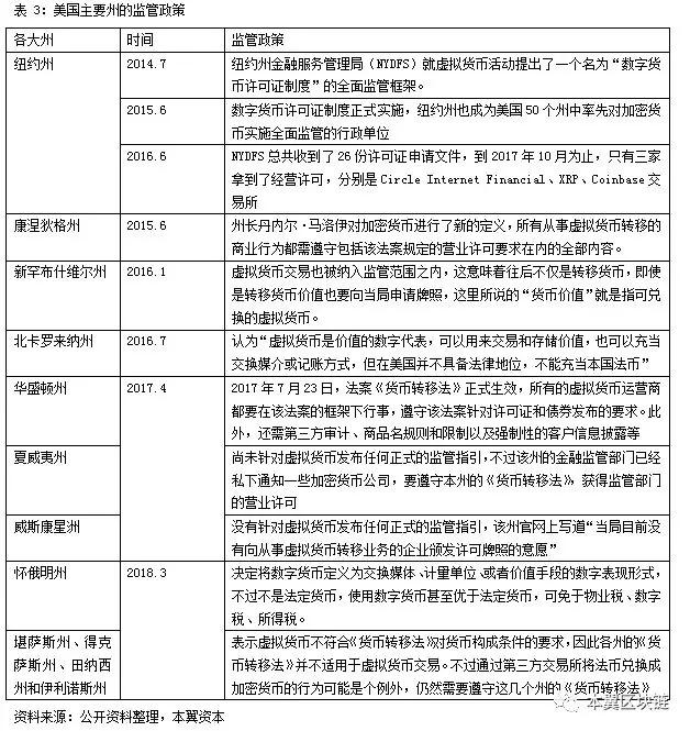
(3)对交易所的态度:美国承认数字货币交易所的合法性,但是监管体系也比较严格。如:从2015年到2017年,纽约州总共收到了26份许可证申请文件,到2017年10月为止,只有三家拿到了经营许可,分别是Circle Internet Financial、XRP、Coinbase交易所。
(4)对ICO项目态度:首先对项目本身进行“Howey Test”(用于判定一金融工具是否为“证券”),如果被判定为是证券,则会受到SEC的监管,且之前发放的代币属于“未注册证券”,违反了美国的证券法。迄今为止,SEC还未通过任何一个ICO项目,2018年4月,Tezos收到了美国金融监管机构(FINRA)的处罚令,FINRA已经宣布禁止Tezos创始人Arthur Breitman两年内禁止从事与证券交易相关的业务,而且还需要缴纳2万美元的罚款。
“Howey Test”是判定某一金融工具是否为“证券”的有效手段,它包含了四要素:资本投入、投资于一个共同事业、期待获取利润、不直接参与经营,仅仅凭借发起人或第三方的努力。如果符合以上4条,就被认定为“证券”,就会受到美国证券交易委员会的监管。此外,如果在认定之前进行了ICO,则违反了美国证券法律,发行了属于“未注册证券”的加密代币。
(1)对数字货币的政策:
2016年12月,美联储发布首个区块链报告《支付、清算与结算中的分布式分类账技术(DLT)》,强调区块链技术在银行交易结算中的突出价值。
2017年1月美联储发布《美国支付体系改善进度报告》,认可数字货币在支付行业领域应用的广泛前景,认为分布式记账的特征可能对传统支付行业的运行模式造成冲击,可能取代传统支付链条中清算结算服务商的角色。
(2)对ICO的政策
2017年7月,美国证监会(SEC)发布ICO风险教育的投资者公告,称将依据事实情况与具体环境界定为有价证券的加密代币都将纳入证监会监管体系。
2017年9月,SEC认为ICO代币可被视为有价证券,应当接受监管审查,并为了打击ICO违法行为,设立新部门防止ICO违反财务条例和证券授权。
2017年9月底,SEC首查ICO两家公司利用虚假ICO非法集资。
2018年2月,美国连续举办了2场关于区块链的国会听证会,听证会中,沃尔玛、IBM、NIST方面的发言分别解释了区块链技术现阶段的在各自领域的应用,已具备的功能及未来应用预期,并向国会提出一系列建议,包括监管政策应区别区块链在新货币形式中的使用与区块链的更广泛应用等。此外,在此次听证会上,SEC主席指出:未注册的ICO违法,并否认曾批准和将批准ICO。
2018年3月,美国举办了第三场关于加密货币的听证会,主要观点有:一是,分清通证资产(ICO代币)和数字资产(数字货币),认为数字资产如BTC,ETH,LTC,BCH应当被定义为电子货币而非证券,并表示Coinbase目前并没有交易ICO资产。而对于不同的通证资产,应当区分为商品性通证和证券性通证,从而纳入相应的监管体系。二是,ICO项目的白皮书披露应当更加详细,同时关于CFTC(美国商品期货交易委员会)和SEC(美国证监会)之间的管辖权力的分配也是重要问题。
联邦政府层面对加密货币的政策,尚未出台新规定,大都沿用现行法规,以下是联邦机构名单及各自的监管措施。美国证券交易委员会(SEC)对加密货币的态度十分隐晦,所有的监管工作几乎都是由其他部门完成的,SEC很少参与。直到2017年,SEC突然变得积极起来,多次在加密货币监管事务上出手,获得参与者的大量关注。
除了联邦政府外,在对加密货币实施监管这个问题上,纽约州一直走在前列。早在2014年的时候,其它各州普遍还没什么太大的动静时,纽约州就已经把加密货币列入自己的监管框架。此外,美国各个州对于货币服务的法律解释差异较大,因此各州具有不同的监管态度。
2.加拿大
承认比特币的合法货币地位,但认为ICO符合证券的定义,将ICO纳入监管,允许遵守相关规定前提下的ICO。
2013年12月,世界上首个比特币ATM机在温哥华投入使用,很多美国本土的比特币创业者,由于美国国内不同州的法律监管问题,选择搬迁到加拿大创业。
2016年6月,央行展示利用区块链技术开发的CAD-Coin,即电子版的法币—加元。
2017年8月24日,加拿大证券管理委员会(CSA)表示每一个ICO/ITO项目都是独一无二的,必须根据其自身特点来评估是否构成证券,CSA同样使用Howey测试进行评估。如果符合有价证券定义,那么发行企业必须符合招股说明书要求或取得豁免。同时,完成ICO/ITO的企业可能以商业目的进行证券交易,这时还要求获得经销商登记或豁免经销商登记。
2017年9月,加拿大魁北克金融监管机构(AMF)确定了一项ICO代币发行属于证券发行,并将该项目纳入监管沙盒,成为加拿大首个受监管的ICO项目,该项目名称为“Impark Finance”,一个投资社会责任的企业平台。
三、欧洲
欧洲整体对待区块链的态度基本一致,不禁止公民持有和交易电子货币,但是强调风险控制,并试图将ICO纳入监管。
2016年2月,欧盟委员会把加密数字货币放在快速发展目标领域的首位,这项举措推动了各个机构针对数字货币的政策研究。欧洲法院裁曾认可比特币的货币地位,因而无需缴纳增值税。
1.瑞士
瑞士支持区块链数字货币,没有明确立法监管ICO。
瑞士,一直以来对ICO持开放友好的态度,被公认为全球ICO中心之一。为了规范瑞士境内ICO活动,瑞士金融市场监督管理局(FINMA)于2018年2月16日发布文件,明确阐述瑞士法律在ICO领域的具体应用,该准则可能被其它国家作为参考、建立监管框架。
FINMA基于加密货币的用途及所附权利来准确界定加密货币的类别,然后决定适用于哪一类法律(证券法及反洗钱法规)。基于现有经验,FINMA将Token主要分为三类:支付型Token(即加密货币)、功能型Token、以及资产型Token。
(1)支付型Token,等同于加密货币,是被用于购买商品或服务的一种支付手段,或者价值转移手段。这类Token不是证券,仅是一种支付工具,受《反洗钱法》监管;
(2)功能型Token(Utility Token),如用于支付交易费的Token。一般情况下,授予用户通过基于区块链的基础设施使用数字产品或服务的权利。被认定为功能型Token的一个关键点是,在ICO时,发行方的所有基础设施已经处于完全运转状态。但是,如果Token只要有部分“投资”特征,也会被视作证券,适用证券法。
(3)资产型Token,代表资产,例如对发行方的索债权。该类Token会对投资人允诺未来公司收益或利润。因此,此类Token的功能类似于证券、债券、或者金融衍生品。此外,可实现实体资产在区块链上交易的Token也会被认定为资产型Token。所有资产型Token都将被认定为证券,适用于瑞士证券法,须遵守发布招股说明书等要求。
此外,需要注意的是,Token的分类不是唯一的,例如,资产型和功能型Token可能也会被认定为支付型Token。而在法律适用范围上,支付型Token受反洗钱法规监管,资产型Token受瑞士证券法监管。
2.德国
德国是大力支持区块链及数字货币,没有明确立法监管ICO。
(1)对数字货币的政策
2013年8月,德国宣布承认比特币的合法地位,并已纳入国家监管体系,是世界上首个承认比特币合法地位的国家。比特币可以当作私人货币和货币单位,比特币个人使用1年内免税,但是进行商业用途需要征税。
2016年3月,德国的金融监管机构BaFin公开了一份题为《分布式账本:虚拟货币背后的技术——区块链为例》的内部报告,对分布式分类账本在跨境支付中的使用,银行之间转账和交易数据的储存等领域的潜在应用进行了探讨。
2016年11月,联合德意志联邦银行和法兰克福金融管理学院召开区块链技术机遇与挑战的大会,大会的主要目的是对分布式账本的潜在运用展开研究,包括跨境支付跨行转账以及贸易数据的存储等等。
2017年7月,成立了全国性联邦数字货币和区块链推广团体—德国联邦区块链协会,发起成员甚至包括了一些德国议会成员。
2018年3月,德国财政部表示,如果比特币用户将这一加密货币用作支付方式,不会被征税。
2018年2月,德国的金融监管机构BaFin发布声明,强调Token如果被认定为受监管的金融工具则适用于一般的金融监管规定,也就是与瑞士一样,德国也不会专门为ICO设立一套监管体制。
Token发行:如果被认定为证券,遵守《证券招股说明书法案》(WpPG);如果被认定为资产投资,遵守《资产投资法案》(VermAnlG);如果被认定为投资基金,遵守《资本投资法规》(KAGB);
牌照要求:提供金融服务(推广和交易活动),遵守《银行法》(KWG);提供支付服务或发行电子货币,遵守《支付服务监管法案》(ZAG);投资基金管理,遵守《资本投资法规》(KAGB)。
3.英国
英国准许比特币等数字货币,没有明确立法禁止和监管ICO。2016年,英国的工作和养老金部门试用了区块链技术。福利申领者可以用移动端APP接受或花销支付的福利,交易记录被保留在分布式账本上。
(1)对待数字货币的态度:英国政府对比特币交易免征增值税,同时英国央行对区块链和数字货币也表现出高度的重视。
(2)对待ICO态度:英国的立场和德国、瑞士一样,不会专门为ICO设立一套监管体制。英国政府曾公开警告投资者ICO可能存在巨大风险,但是并没有明确的立法禁止和监管
2014年11月,英国财政部官员申明“数字货币以及数字货币交易不受英国监管。”
2015年3月,财政部发布数字货币相关报告,建议反洗钱法规将适用于英国的数字货币交易所,英国财政部将在会议中商议数字货币的监管模式,政府将与英国标准协会以及数字货币行业共同制定一个“最佳”的监管框架。
2016年1月,英国政府发布了《分布式账本技术:超越区块链》白皮书,第一次立足国家层面对区块链技术的发展进行了全面分析并给出了研究建议。
2017年2月,英国政府监管机构金融行为监管局(FCA),批准伦敦当地的区块链初创公司Tramonex登记成立小型电子货币机构,允许其在国内有效发行基于区块链的货币。Tramonex的获批标志着区块链技术公司从FCA获得EMI授权的第一例。一旦获得EMI授权,初创公司可以开始发行、转移和兑换电子货币。但根据FCA的要求,获得EMI授权的初创公司需要提供定期的“信息报告”,以遵守FCA监管要求,履行报告义务。虽然未指定信息类型,但FCA可以要求初创公司提交机构可能需要的任何形式的数据,例如财务信息和用户的个人信息。
2017年9月,英国FCA首次警告投资者ICO项目可能存在欺诈,但仍然处于默许的态度。
2018年3月22日,英国财政大臣 Philip Hammond 将宣布成立一个政府加密资产特别工作小组,该特别工作小组将由英格兰银行、金融行为监管局和财政部组成,其目的是在帮助英国管理加密资产风险的同时,利用区块链技术的潜在优势。
4.委内瑞拉
委内瑞拉支持数字货币及ICO
2017年委内瑞拉发行了全球第一个法币的加密货币—石油币,石油币以石油资源作为支持、由委内瑞拉政府基于区块链技术平台发行的主权加密资产,既可以用于商品和服务交易、储蓄和投资、还可以缴税、捐赠、支付公共服务以及对石油定价,并允许兑换成瑞内瑞拉线性法币玻利瓦尔和其他加密货币。
5.俄罗斯
俄罗斯对比区块链的态度比较谨慎,但却支持区块链技术的落地:(1)对待数字货币的态度由禁止转变为支持;(2)ICO项目依然禁止
2014年底由俄罗斯发布了禁止比特币的政府文件,其主要担忧是比特币的使用可能引发俄罗斯资本外逃问题的进一步恶化。
2015年初,俄罗斯关闭了境内的比特币网站并发出风险警告。因此,总体上俄罗斯对比特币采取了限制的态度。
2016年初,俄央行开始考虑合法化比特币和监管比特币交易,尤其是P2P交易和个人业务托管。
2017年6月,俄罗斯普京总统接见了以太坊创始人Vitalic Buterin,8月俄罗斯国家开发银行与以太坊基金会达成了战略合作。
2017年9月,俄罗斯政府就ICO风险发布了最新声明,在这份声明中,央行将ICO描述为“一种吸引民众投资的高风险融资形式”,并指出现阶段,他们不会允许任何官方交易所上线ICO项目代币交易,也不会批准使用政府项目以外的区块链基础平台构建项目,该声明发布之时,也是中国禁止ICO之时。
2017年10月,俄罗斯普京总统已经下令对加密货币执行新的监管,包括要求矿工注册且规定证券法适用于ICO。
2018年1月,俄罗斯财政部公布新规,支持正是交易所接受包括比特币和以太币在内的虚拟加密货币
2018年3 月中旬,俄罗斯财政部副部长 Alexei Moiseev 表示,俄罗斯银行(国家央行)和财政部之间对国内加密货币相关活动所适用的法律草案内容,之前在司法管辖方面存有争议,但现在已经解决。在此之前,财政部已经提交草案,对俄罗斯境内的 ICO 活动实施监管,允许有关项目或企业在监管环境下发行Token,但是禁止加密资产之间进行交易,从而规避匿名交易。预计监管细则在2018年6月底之前发布。
四、大洋洲——澳大利亚
澳大利亚对待区块链的政策开发,支持数字货币,制定ICO监管规则
2014年8月,澳大利亚政府宣布将数字货币交易所纳入澳大利亚交易数据分析中心监管,比较注重区块链技术的应用和标准的制定。
2015年底,证券交易所(ASX)考虑申请区块链技术以提高其交易系统,作为其清算和结算系统的替代品。
2016年3月,澳大利亚邮政(AP)开始探索区块链技术在身份识别中的应用,新政党Flux正在试图利用区块链技术改写政治通货制度。
2016年4月,澳大利亚标准局呼吁制定全球ICO区块链标准。
2017年3月,澳大利亚国家标准局根据国际标准组织ISO分配的任务,发布了国际区观念标准开发路线图。
2018年,澳大利亚证券交易所(ASX)早已与多家加密货币公司建立合作关系,将利用区块链技术为澳大利亚证券市场研发解决方案。
2018年5月25日,澳大利亚Coinjar交易所宣布,已经推出了提供与澳元(AUD)挂钩的数字货币交易,该交易目前为BET、ETH、LTC和XRP提供AUD和BTC交易对,除AUD交易外,支持altcoins的所有BTC交易。
五、亚洲
1.日本
1.1日本开放的政策环境
日本对于区块链相关的数字货币的态度比较正面,比较开放。但自2018年1月,CoinCheck被黑客盗取价值5.23亿美元的加密货币后监管趋严,对待ICO是默许的态度,财务大臣主张不监管ICO。
(1)对待数字货币的态度积极正面,取消消费税,政策鼓励
截止2018年2月,虚拟货币中日元交易量占到全球整体的40%,已超过美元成为世界最大份额。而这主要归因于其对虚拟货币业的友好态度以及相对宽松的虚拟货币监管政策。
2014年3月,日本内阁会议决定,禁止银行和证券公司从事比特币业务,但对比特币作出定性,并不采取对比特币交易的监管措施,同时对比特币购买的消费税征税上采取了灵活有弹性的政策。
2014年6月,日本执政党自民党表示,决定暂时不监管比特币。
2015年8月,Mt.Gox首席执行官被捕,日本政府考虑比特币监管事宜。
2016年5月25日,日本国会通过了《资金结算法》修正案(已于2017年4月1日正式实施),正式承认虚拟货币为合法支付手段并将其纳入法律规制体系之内,从而成为第一个为虚拟货币交易所提供法律保障的国家。同月,还成立了首个区块链行业组织—区块链合作联盟(BCCC)。
2017年3月,日本内通过了《关于虚拟货币交换业者的内阁府令》,宣布正式承认比特币作为法定支付方式的地位。
2017年7月始,在日本兑换比特币将不再征收8%的消费税,相比之下,外国人在日本兑换日元时,反而还会被收取约3%的交易费。
2017年9月,日本金融厅(FSA)发布了首批得到许可的日本“虚拟货币交易所”名单。首批获得牌照的日本境内虚拟货币交易所包括Bitflyer、Zaif、BTCBOX、GMO、QUOINEX、BitBank、Bitpoint等在内的11家交易所,这是全球范围内首批正式获得政府批准的虚拟货币交易所。
2017年11月,日本政府发起ICO,振兴地方经济。日本金融管理局进一步明确加密货币和ICO政策。
2018年1月26日,日本最大的加密货币交易所之一CoinCheck被黑客盗取价值5.23亿美元的加密货币。这也导致日本金融厅(FSA)宣布对32个数字货币交易所进行检查,其中包括16家尚未获得许可证的交易所。
2018年3月8日,日本金融厅发布了8道“肃清令”,主要内容包括成立虚拟货币交换业者研究会,对7家虚拟货币货币交易所进行了行政处分,其中2家被要求停业,5家被要求进行整改。主要内容包括:成立虚拟货币交换业者研究会。
2018年5月28日,日本1亿以上的收入的人群中,60%的人公布了加密货币交易收入。
(2)对待ICO的态度可以说是默许,虽无立法规定,但财务大臣不主张监管
2018年1月,日本发生的Coincheck交易平台遭窃事件,麻生大臣也强调要注重创新与用户保护两者的平衡,而并未否认虚拟货币这一金融创新的积极意义。
2018年2月,虽然金融厅依《资金结算法》对设于澳门而未在日本登记成为虚拟货币兑换业者的Blockchain Laboratory所从事的ICO经营和推销行为进行了警告,但就立法现状而言,则尚无明文规定。日本现任财务大臣麻生太郎曾公开表示并不主张一定要对ICO予以监管。
2018年5月22日,日本最大的银行三菱东京日联银行(MUFG)宣布计划推出“超大规模”的区块链支付网络,与云内容巨头Akamai一同合作开发更快、更便宜的支付方式。这两家公司设计的区块链将在现实世界的条件下每秒可以处理100万笔交易,预计于2022年投入使用,改进后TPS为1000万,对比比特币区块链TPS为7,以太坊区块链TPS为20,Visa声称其TPS为24000。该支付网络将启用一个接口作为通信网络使用,并允许在区块链上进行价值的传输和管理。在支付网络上执行的交易将由Akamai的云安全来进行保障,并预计将在2020年上半年在日本推出。
1.2 日本政府对数字货币的监管方式
虽然在日本,由于政府大力支持,使得比特币交易自由,但其背后的监管体系也很严格。一方面,日本政府明确虚拟货币交易由日本金融厅监管,在日本申请开设交易所需要经过严格的资质审核,且交易所上线新的数字资产也需要由金融厅审核通过。同时,日本交易所对于投资者资质的审核也非常严格。根据日本政府的规定,想要取得比特币交易资格的公司,必须在注册资本、资金管理等方面符合规定。比如说一家初创公司必须提交3年内的商业计划并采取分离基金管理,还得接受外部审计,定期向有关部门进行汇报等
日本政府主要在以下几个方面对交易所进行合规性审查:
第一部分:分离客户账户。首先,交易平台用户资产和平台资产要分开记账,分别管理。
第二部分:反洗钱。每个交易所被要求必须进行严格的KYC(身份认证),各国用户需要提供能代表身份的信息。常规身份认证结束之后,交易所会给用户寄出一封信,核实用户现居住地址。用户只有确认本人收到信件之后才能通过认证开始交易,如果信件非本人签收,或者被返退回至交易所,用户的账户将一直处于冻结状态。
第三部分:系统安全管理。日本金融厅FSA需要对这些交易所的内部系统进行评估,评判其保护客户资产的能力,必要时会进行现场视察。
1.3 区块链行业应用在日本发展良好
房地产登记:日本正在着手一个用于统一城镇、农田和森林地区所有房地产登记到一个单一区块链账本的大规模项目。在将日本登记的大约2.3亿地块和5000万建筑纳入到一起的过程中,这个账本还将包括附带的详细信息和房地产出售价格。这个登记将会在2018年选中的城市进行测试。如果成功,日本政府将在未来5年把所有的房地产登记都放到区块链上。
身份认证登记:日本金融服务管理局正在开发一种由区块链推动的平台,将使日本客户能够在多家银行和金融机构之间即时共享个人信息。这个通用身份平台允许银行账户持有者注册一个“共享ID”,例如可以将这个ID用于在不同银行开设账户。本质上讲,这个共享ID取消了用户在新的金融机构申请银行服务时需要重新输入个人信息。这个共享ID所保存的个人信息和数据将会被输入、记录和安全存储在一个由FSA和其他金融机构共同开发的不可更改的共享区块链上。
银行间清算:日本三大行—瑞穗、三井住友和三菱UFJ金融集团的合作,富士通将现场试验一种基于云的区块链平台,用于在个体之间发送资金,并开发一款智能手机APP来提高这个系统的可用性。
比特币保险:由于日本之前比特币被盗事件催生了比特币保险市场,各大交易所纷纷发起比特币保险。目前,bitflyer正在与三井住友保险公司合作上线一款比特币保险,保护接受比特币的商户,减少因为技术原因而导致的损失,同样地,Coincheck正在联合东京海上日动火灾保险株式会社推出一种类似的产品。
供应链金融:日本瑞穗、其子公司瑞穗银行和IBM日本共同开发区块链贸易金融平台,基于区块链解决方案,瑞穗银行旨在提高供应链和贸易过程的效率。
消费支付:日本能源公司Remixpoint近期面向全日本的客户推出了一项新的电费服务,用比特币支付电费的客户可以享受折扣,因此产生的比特币支付将由该公司旗下的加密货币交易所Bitpoint来处理。Bitpoint还和乐桃航空合作,为其航班以及附属商店提供比特币支付服务。另外,Bitpoint还和Evolable Asia一起,为全日本超过1400家酒店以及餐厅提供比特币支付选项。
区块链评估:野村证券研究所开展区块链评估服务,第一个项目是智能合约的审查。支持的平台包括以太坊和超级账本,支持的语音是Solidity、Go、Java。
2.韩国
韩国可成立交易所,允许数字货币的交易,但是禁止ICO。韩国将区块链作为国家级战略,但对数字货币的交易进行积极的监管。
2015年年底,韩国新韩银行参与区块链企业的融资。
2016年2月,韩国央行在报告中提出鼓励探索区块链技术。同月,韩国唯一的证券交易所Korea Exchange(KRX)宣布正在开发基于区块链技术的交易平台。
2017年,韩国政府则表态接纳并引进区块链技术。韩国证券期货交易所(KRX)运用区块链技术,已经启动建立场外交易平台的初期计划。
2017年6月,韩国政府抨击ICO,提醒民众谨慎投资加密货币。
2017年7月,韩国《比特币监管法案》面世,设置了5亿韩元的投资者准入门槛。
2017年9月,韩国金融服务委员会FSC宣布将如何对数字货币(比特币、以太币)进行监管。韩国加大监管力度,对于洗钱非法融资和其他数字货币非法交易进行调查。
2017年9月,韩国针对ICO交易平台推出保证金制度,投资者的交易更为安全。
2017年9月,韩国金融服务委员举行了“联合TF”虚拟货币相关机构的第三次会议,并提出了这项政策规定,以禁止在该国所有形式的ICO。
2018年1月,韩国互联网与安全局已经开始全力构建区块链生态系统,并计划在四月份开始在物流、能源等核心产业内开展试点项目,并把此技术当做是第四次工业革命。
2018年1月30日起,在加密货币交易中禁止使用匿名银行账户,新规的发布代表韩国公民如果想要在韩国交易所存入保证金进行数字货币交易,开设的数字货币交易账号名字需要与本人银行账户信息相一致。且如果交易所的收入超过200亿韩元(约合1870万美元),则需要缴纳22%企业所得税和2.2%的地方所得税。
对待ICO的态度,韩国政府很坚定,2017年9月,韩国金融服务委员会就正式宣布:“我们将禁止通过各种形式的虚拟货币进行筹集资金”。
3.新加坡
新加坡对待区块链的态度是在承认其合法性的前提下积极监管,允许符合监管条件下的数字货币交易及ICO。
(1)对于数字货币的态度:承认数字货币合法性的同时,为了降低洗钱和恐怖融资的风险,积极监管。
2014年3月,新加坡货币管理局(MAS)发表声明,表示MAS会监管在新加坡的虚拟货币中介机构以应对潜在的洗钱和恐怖融资风险。新加坡成为世界上第一个因为反洗钱和恐怖融资风险目的而监管虚拟货币中介机构的国家之一。
2016年6月,新加坡金融管理局推出“沙盒机制”,成为了继英国之后的第二个推出“沙盒机制”的国家。“沙盒(Sandbox)”机制,意思是说,只要任何在法规规定的受保护的空间中注册的金融科技公司,在事先报备的情况下,允许从事和目前法律法规有所冲突的业务;并且即使以后被官方终止相关业务,也不会追究相关法律责任。通过这种“沙盒”机制,新加坡政府能够在可控范围内鼓励企业进行多种金融创新。
2016年11月发布了《金融科技监管沙盒指引》文件,成为继英国之后第二个落地金融科技企业沙盒监管的国家。在此之前,新加坡政府与IBM合作建立区块链技术创新中心,并出资支持区块链记录系统项目,重力打造为期5年的2.25亿美元金融科技投资计划。
从2015年起,新加坡的金融科技创业加速器即显著增加,英国Startup bootcamp Fintech和FinLab,以及星展银行、花旗银行、瑞士信贷、大都会人寿、瑞银等金融机构纷纷在新加坡设立了创新实验室,新加坡试图紧抓区块链等金融科技发展机遇。
(2)对于ICO同样实施监管:
2017年8月,MAS发布《新加坡货币管理局澄清在新加坡提供数字代币的监管立场》,表示如果数字代币构成证券,数字代币在新加坡的发行将受到MAS的监管,代币的发行者需要在代币发行前向MAS递交并登记招股说明书,除非获得豁免。此外,这些代币在二级市场的交易亦须经MAS认可或批准。
2017年9月,新加坡通过MAS推出一些列计划来支持金融技术行业,还推出一个代币版的新加坡元,名为“Ubin项目”,展示其欢迎加密货币的姿态。同时,制定计划监管数字货币,保护ICO相关活动。
2017年10月2日,MAS表示目前正在制定一个新的支付服务监管框架来应对洗钱和恐怖主义融资风险。同时表示,虚拟货币若超越其作为一种支付手段的身份,类似于股票或债券凭证,那么出售代币来筹集资金的ICO项目会受到MAS监管。MAS还没有专门为ICO发布新的立法,但MAS会继续监察这类发行的发展情况,如有需要,会考虑更有针对性的立法。
4.菲律宾
菲律宾承认比特币是一种支付系统
2018年2月,菲律宾证券监督管理委员会(SEC)发布了《SEC建议》,表示根据个案的事实和环境,如果代币符合《证券法规》的证券性质,就要受到SEC的监管。
当一项计划包括向公众出售证券时,要求提供证券经正式注册的证明。同样地,作为ICO企业的销售人员、经纪人、经销商或代理商的人,在销售或说服人们投资于由ICO公司提供的投资计划时,必须向SEC注册。
5.印度
印度政府部门此前表示,会持续关注数字货币的发展,目前不会进入监管。
2017年1月,印度的央行发布了一份全面的区块链白皮书,认为区块链对于印度数字货币的时机已经成熟。
2017年6月,印度政府委员会宣布支持监管比特币成立专门的任务组,创建监管框架计划短期内全面完成比特币的合法化,比特币法规将于2018年3月底在政府正式发布监管框架时一同发布。
六、全球排名靠前的交易所和比特币节点
从地区分布上来看,在全球排名靠前的交易所中,美国7个、日本6个、香港3个、韩国4个、英国4个、加拿大2个、澳洲2个、新西兰1个、其他海外国家共计3个,共计32个。
从24H交易额来看,最大为香港OKEX,交易额14.6亿美元,其次是日本币安,交易额为12.77亿美元。中国人创办,但注册地址在海外的火币网交易额仅次于OKEX,为13亿美元,但数据真实性有待考证。
从交易所交易的产品来看,交易所的交易规模与其支持的币种数量并不成正比,国外很多大型的交易所仅支持经典的数字货币与主流法币之间的兑换,如以太币、比特币、莱特币和比特币现金,与欧元、美元、英镑之间的兑换,其他ICO项目所发的Token都不在交易所的交易范围之内。















