用尽“洪荒之力”抢IP:新三板体育赛事公司如何破局?
新三板在线 · 文/杨晟寰
北京时间7月25日晚,在布达佩斯举行的2017年世界游泳锦标赛上,孙杨和徐嘉余分别摘得男子200米自由泳和男子100米仰泳决赛冠军。两天前,孙杨刚拿下男子400米自由泳金牌,实现三连冠。
与此同时,北京时间7月24日,另一场国际赛事—国际田联钻石联赛摩纳哥站比赛中,中国男子接力队以38秒19的成绩夺得这一站4ⅹ100米接力的冠军。
这两场赛事,无疑是聚集了国人的目光。不过要论起来,世界杯、欧洲杯、NBA联赛、美国超级碗等各大世界知名赛事,更能激起体育迷的热情。
如今,随着中国体育产业的完善与发展,作为其中细分板块的赛事运营产业链也逐渐完善。
事实上,成熟的体育赛事运营,也是资本的集聚地。美国超级碗中30秒广告卖出500万美金,不再“罕见”。
于是,不少体育赛事类公司也开始接触资本。在新三板市场,便有一群体育赛制运营与传播类公司。
新三板在线不完全统计发现,目前从事体育赛事运营与传播的新三板企业大概有10家。但相对来说,这些挂牌公司的业绩表现可谓惨淡。
上述10家体育赛事类挂牌公司中,只有体育之窗、博克森、万国体育、体娱股份、高德体育等盈利。其中万国体育、高德体育净利润仅为458.70万元、131.5万元,较2015年分别下降了70%、85%。
更别提恒大淘宝、新赛点等所谓明星新三板企业,挂牌至今仍处于亏损状态,其中新赛点2016年的净利润甚至同比下降了75%。而恒大淘宝亏损额最大,达-8.11亿元。
有业内人士分析认为,作为传统体育板块上游产业,该类公司在发展初期的投入未能尽快回收,业绩亏损也属正常。
大IP被央视、腾讯等抢占,新三板企业“巧打周边战”
对于体育赛事运营公司来说,最重要的资产无疑是手中握有的赛事IP(IP: intellectual property ,即知识产权)资源。
随着中国体育产业的市场化发展,央视等机构也逐步放开体育赛事的传播权,不少民营公司开始拥有部分体育赛事IP资源。
有市场人士对新三板在线指出,体育赛事的产权资源是无形资产,会随着赛事发展热度继续增加,因此该类资产发生减值的可能性很小,甚至可以说是增值空间巨大。
目前,国际知名赛事的IP都被央视、阿里巴巴、腾讯等传统大腕或资本大佬“收入囊中”。
比如,至今已举办60多年的NBA联赛(美国职业篮球联赛),已经成为世界上影响力最大的职业体育组织,以42种语言向212个国家直播赛事,是世界上最成功的体育商业品牌之一,年产值超过40亿美元。迈克尔·乔丹、姚明、林书豪等NBA明星更是家喻户晓。
NBA5年版权早在2015年就被马化腾的腾讯体育以5亿美元大手笔拿走。这也给腾讯体育带来巨大收益。今年年初,腾讯体育运营总经理赵国臣曾透露,腾讯体育付费用户增长迅速,相关收入占比达15%左右。
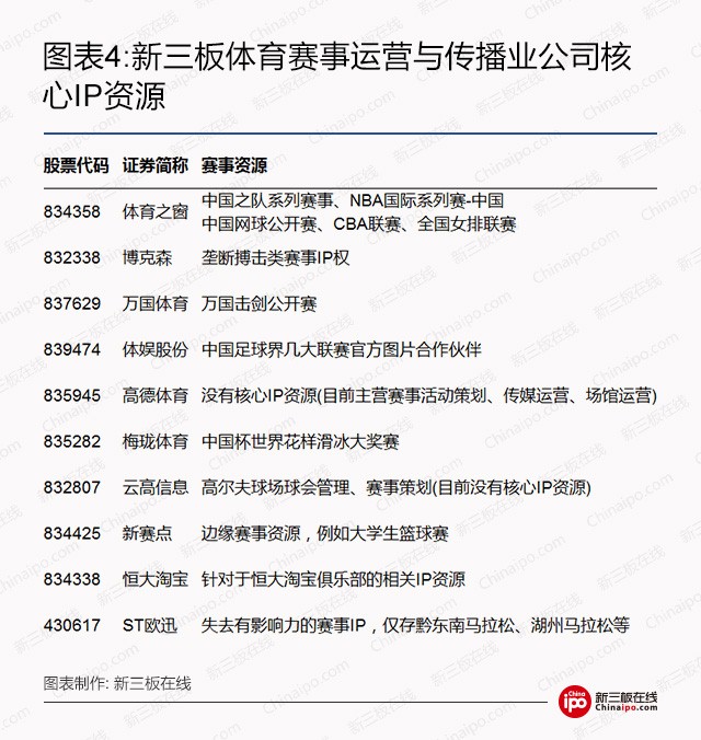
相对于大资本,实力较弱的新三板体育赛事运营与传播类公司只得另辟蹊径。新三板在线总结发现,这些企业手中有排球、击剑、网球等相对小众的体育赛事IP资源。
经营成果表现最好的挂牌公司手握的IP资源越多。欧迅体育(430617),曾经的新三板体育IP大哥,因为连续四年发生巨亏被“ST”。
随着亚足联赛事版权在2016年到期,欧迅体育核心资源被剥夺;该公司现在仅保留两个小众马拉松赛事的IP,不能引发全民观看热潮,这也影响其中下游产业收入,导致公司发展步履维艰。
与欧迅体育截然相反的是博克森(832338),该公司在体育赛事版权还在初级发展阶段时,已经在大市场占据了搏击类这一细分市场的赛事独家“IP优势”,并且衍生出了独家播出平台等一系列下游产业。
博克森2016年实现营业收入1.494亿元,其中版权使用收入为6518.86万元。特别是基于拥有版权而衍生出的下游广告收入,在2016年实现7065万元的收入。
此外,体育之窗(834358)虽然没有手握黄金赛事的版权,但NBA国际系列赛-中国、中国网球公开赛等主流赛事IP在手,给其带来不少赞助投入和下游票务收入。
用尽“洪荒之力”抢IP,回款难怎么破?
用尽“洪荒之力”抢IP,借此攻占未饱和市场,是体育赛事运营与传播类企业的普遍模式。然而,这些公司随后却面临因收账不畅而产生坏账损失,以及不能合理管理现金流等问题。
一家企业的经营活动现金流,是检验其资金发挥效用的重要指标。体育赛事运营与传播类公司,依靠核心业务的业绩带动下游发展,使经营活动源源不断地产生现金,这种循环的“自我造血”模式,远比单纯依靠外部投资来巩固现金流的“外部输血”模式更为可靠。
但从该类新三板企业经营活动产生的现金流表现,却并未能实现“良性造血”。新三板在线总结发现,10家该类挂牌公司中,经营活动产生的现金流为正的只有4家,其中高德体育和体娱股份也濒临负值。
作为营收和表现最好的体育赛事与转播类新三板企业代表,体育之窗(834358)经营活动产生的现金流量净额却高达-1.28亿元。其解释称,公司本年度多项重大赛事的拓展,带来的权益金款项的增加,同时加大营销力度,放宽了客户付款条件,以及各项往来款项、备用金增加。
新三板在线查看年报后发现,体育之窗应收账款达到了4.22亿元,同比增长236.78%。对此,体育之窗称,因中国排球联赛等重大自有核心运营赛事运营权益的增加,公司加大了整体赛事赞助和营销的推广力度,在赛事赞助商和营销合作伙伴付款条件的管理上较为宽松。
通过财务报表中应收账款的账龄分析可以看出,公司一年内的应收账款为3.57亿元,占2016年营业收入的41.24%。据此保守估计,公司2016年三至四成实现的营业收入未变现,造成企业的现金流表现不乐观。
经营活动产生现金流最惨淡的是恒大淘宝,2016年该数值是-6.52亿元。对此,公司解释是“支付的薪酬金额增加”。
看来,明星球员的身家不菲,连“财大气粗”的恒大都“吃不消”了。日前,中国足协公布《关于限期支付拖欠费用的通知》,要求恒大淘宝等足球俱乐部在8月15日前解决所存在的拖欠费用的问题。
无疑,用尽“洪荒之力”买IP,抢占还未饱和的市场,是体育赛事运营与传播类企业的普遍模式。但抢到IP后,能否快速变现,并带动公司业绩迅速发展,则是相关公司亟待解决的现实难题。
本文出品:新三板在线。作者:杨晟寰。
转载声明:本文为新三板在线原创文章,转载请注明出处及作者,否则侵权。
风险提示:新三板在线呈现的所有信息仅作为投资参考,不构成投资建议,一切投资操作信息不能作为投资依据。投资有风险,入市需谨慎!















