聪明人请进
请看题:
如果这道题让你随机选一个选项,那么答对这道题的概率是多少?
A:25%;B:0%;C:50%;D:25%
如下图:
回答此题之前,先看几个著名的概念。
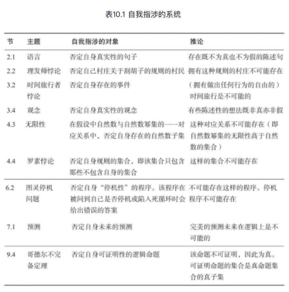
1、说谎者悖论
假如有一个人说:“我正在说谎”。
那么,他是否在说谎?
如果他确实在说谎,那么他所说的就是真的,但如果他所说的是真的,那么他就是在说谎;
如果他不在说谎,则他说的话为假,但如果他在说谎,则他说的话就是真的。
这就是著名的说谎者悖论。
关于说谎者悖论,有各种解释,例如:
阿尔弗雷德·塔斯基认为这个悖论的出现是由于语言的“语义封闭性”:
一语言中的一语句被同一语言中另一语句(或者该语句自身)的真理述词指涉“为真”(或“为假”)。
他认为:
为了避免自我矛盾,当讨论真值有必要区分语言的阶层,每一个含有真理述词的语句只能指涉较低层级的语言的语句“为真”(或“为假”)。
如此一来,当一个语句指涉另一语句的真值时,该语句所在的语言在语义学上更高阶。
这个语句所指涉的较低阶层的语句,其所属的语言被称为“对象语言”,而指涉较低阶层语句真值的语句本身所在的语言则被称为“后设语言”。
较高语义层级的语言指涉较低阶层级语言是合法的,反之则不然。
概括而言,塔斯基用语言层次理论来解决说谎者悖论。
2、理发师悖论
某位理发师在广告中说:
我将为本城所有不给自己刮脸的人刮脸。
请问,理发师要不要给自己刮脸?
如果他不给自己刮脸,他就属于“不给自己刮脸的人”,他就要给自己刮脸;
如果他给自己刮脸呢?他又属于“给自己刮脸的人”,他就不该给自己刮脸。
理发师悖论背后,是(但不全是)罗素悖论:
如果把每个人看成一个集合,这个集合的元素被定义成这个人刮脸的对象。
那么,理发师宣称,他的元素,都是城里不属于自身的那些集合,并且城里所有不属于自身的集合都属于他。那么他是否属于他自己?
后来,罗素用集合的类型论解决了这个悖论。
3、自我指涉
以上种种悖论,都与“自我指涉”有关。
在自然语言和形式语言中,如果一句句子直接或间接提及自身,就称为自指(Self-reference)。
例如:
我们天蝎座最不信星座那一套了;
永远不要说“不”;
一个孩子被夸聪明,为了证明自己聪明,他很勤奋,于是越来越聪明;
......
自指可以是直接的,比如说谎者悖论,也可以是通过另外一句句子间接提及自身,还可以是通过某种编码反映自身,自指的语句常常会造成悖论。
在数学、哲学、计算机科学、语言学中都有针对自指的研究:
在数学中,对自指的研究最终导致了著名的哥德尔不完备定理。
在哲学中,“自指”一词也指代主体谈论或提及自身的能力。
在中文中,通常使用第一人称代词“我”指代自身。
在计算机科学中,有著名的停机问题。计算机程序中的自指主要是为递归。
看起来,这是一个套娃游戏,其实远非如此。
索罗斯认为自己的“反身性”(或“反射性”)理论,就是经由自我指涉和说谎者悖论推导而来。
他深受波普尔的影响,认为我们对世界的了解本身就不完美,因为我们自身就属于我们试图了解的这个世界的一部分。
进而,在华尔街去实践自己哲学理论的索罗斯,发展出了“思考与现实存在双向互动”的反身性理论。
索罗斯的理论,是在他假设了自然科学和社会科学的二元性之前提下,对投资、社会、人性的描述。
自我指涉可以改变以人为对象的“现实”,这一点不管是对个体,还是群体,都容易理解。
那么,自我指涉会改变物理世界的第一性原理吗?会影响客观世界吗?
事实上,世界并不客观存在于观察者外部。真相是:
我们看到的外部世界取决于它被观察的方式。
忘了是哪位科学家说过,所谓真相,是宇宙根据我们的 叩问 方式呈现出某个部分。
由于我们所知非常有限,所以我们的叩问方式也非常贫乏,并且毫无疑问充满了谬误,所以宇宙呈现给我们的,也是极其有限的。
所以,有人说,宇宙是终极的自我指涉系统。
下图,是无处不在的自我指涉:
(抱歉未能查到来自哪本书。)
乐观之处是,也许人类就是宇宙理解自身的一种机制。
有种说法是,机器人就不会自我指涉。
道格拉斯·R.霍夫施塔特推测,人类的思维之所以拥有意识,是因为它有自我指涉的能力。
自我意识如何而来?就是因为我们不仅可以思考,还可以思考自己的思考,还可以思考自己的思考的思考。
于是,“我”就由此而来。
就像我喜欢如此回答“人生有什么意义”这个问题:
人生的意义就是我们可以去追问“人生有什么意义”。
最后
本来我还想说一下莫比乌斯带,我认为诺兰的《Tenet》如果是基于该结构,整个故事的逻辑性会更有趣。
也许还能顺着“第四面墙”,来引出《黑客帝国4》的循环叙事,来探讨一下自由意志是否存在,以及一个人是否真能做出选择,还是一切只是命中注定。
但是,姑且回到最初的单纯问题吧。
重述一下题目:
如果这道题你随机选一个选项,那么答对这道题的概率是多少?
A:25%;B:0%;C:50%;D:25%
你会选择哪一个?
既然是随机,你选到A、B、C、D四个选项的概率都是1/4。
所以,看起来25%是正确答案。
可是。答案里有两个25%,这意味着A和D都是对的。
这样一来,你答对的概率就是50%了,于是答案应该是C。
但是,根据概率,你选中C的可能性只有25%。
于是,你可以说,怎么答都不对,所以答对这道题的概率是0。
这样一来,B就是“正确”答案了。
但是B的概率也有25%呀?
所以,聪明的朋友,你会选择哪一个答案?
(本文概念部分较多引用自网络百科。)
本文来自微信公众号 “孤独大脑”(ID:lonelybrain),作者:老喻的,36氪经授权发布。















