36氪研究院 | 2021年中国医疗AI行业研究报告
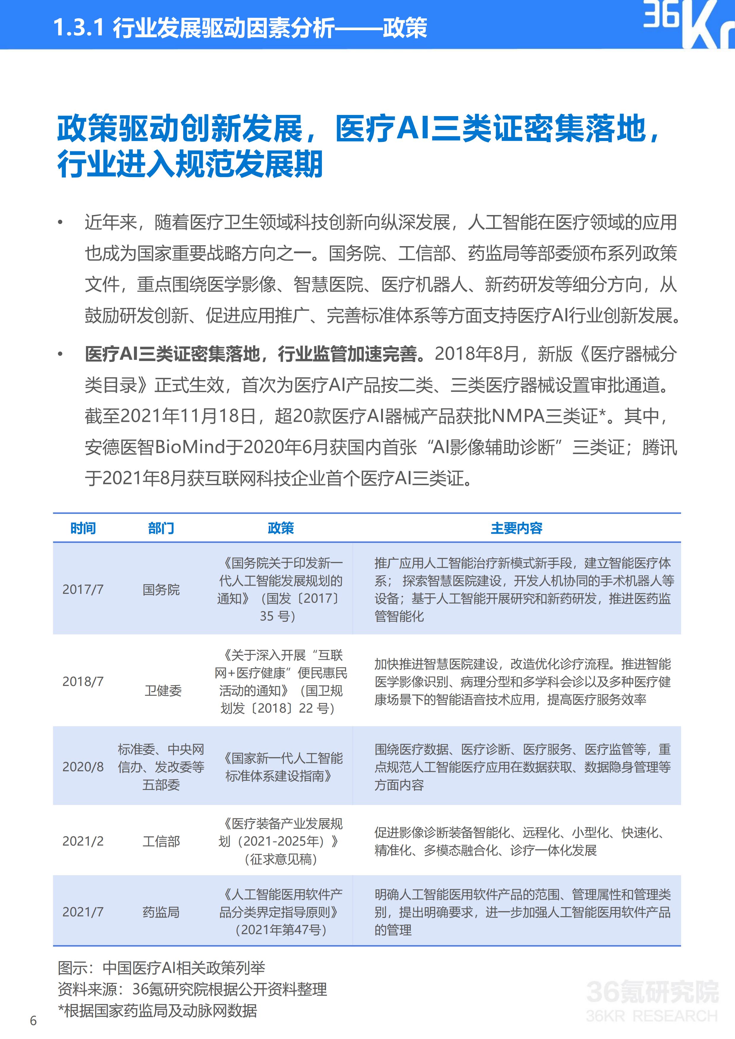
随着人工智能技术的加速成熟,其在医疗健康领域的应用场景得以不断延展,为疾病筛查、诊断及治疗模式带来深刻变革,为提升居民健康质量提供新方式。近年来,国务院、工信部、药监局等部委颁布系列政策文件,大力推广人工智能技术在医疗各细分领域的应用。截至2021年11月末,已有超20款医疗AI产品获批国家药监局(NMPA)三类证,多家企业递交招股书,医疗AI行业商业化进程进一步加快。
什么是医疗AI?
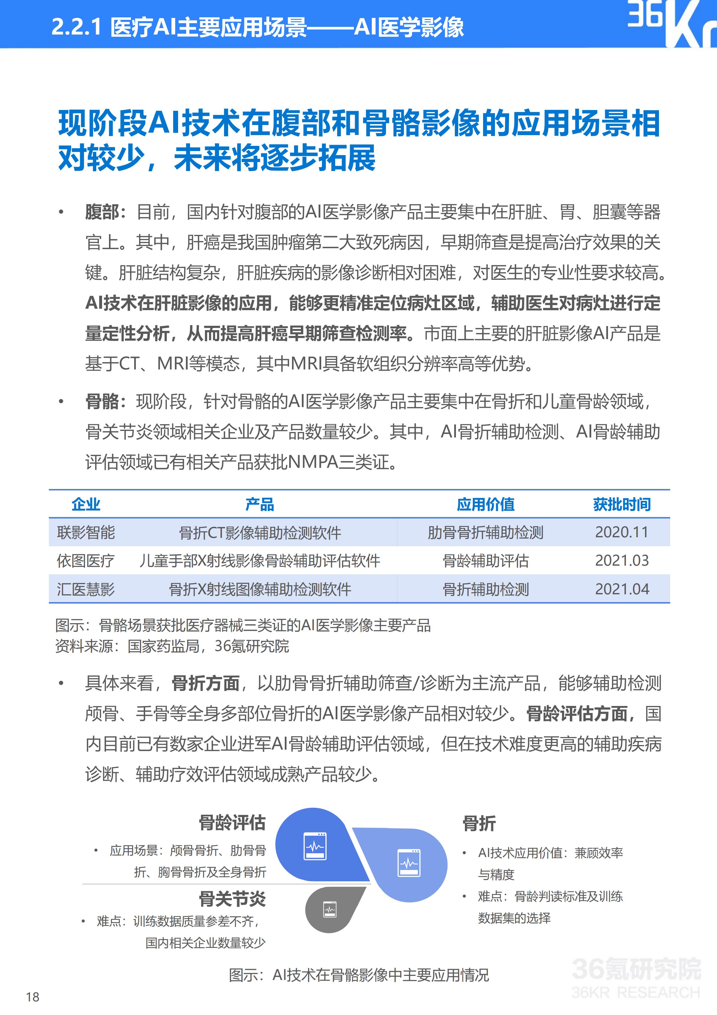
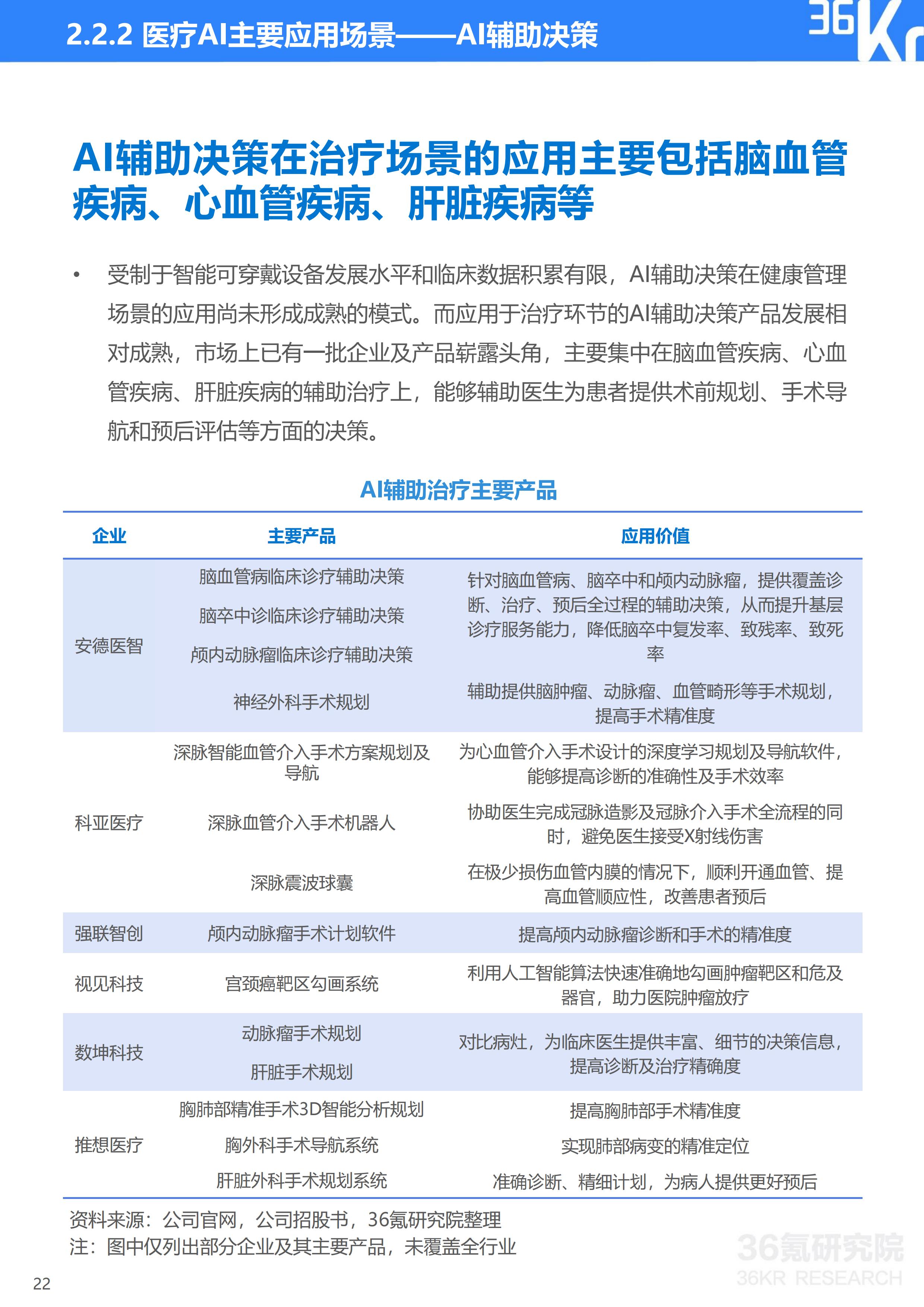
医疗AI是指将人工智能技术应用于医疗领域中,主要包括医学影像、临床辅助决策、精准医疗、健康管理、医疗信息化、药物研发以及医疗机器人等细分场景,以助力降本增效、提升诊疗水平、改善患者体验、降低患病风险等为核心目的,全面赋能院前、院中、院后各个环节。
AI技术全面渗透医疗行业各场景,医疗AI备受资本关注
AI技术与医疗健康领域的融合不断加深,以计算机视觉、自然语言处理、机器学习等为代表的人工智能技术已广泛渗透于医学影像、健康管理、医疗信息化、药物研发等多样化场景中,成为提升医疗服务水平的重要驱动力。其中,AI医学影像市场保持较高增速,资本集聚度高,率先实现商业化;AI药物研发、医疗信息化等亦在一级市场受到广泛关注,发展前景广阔。
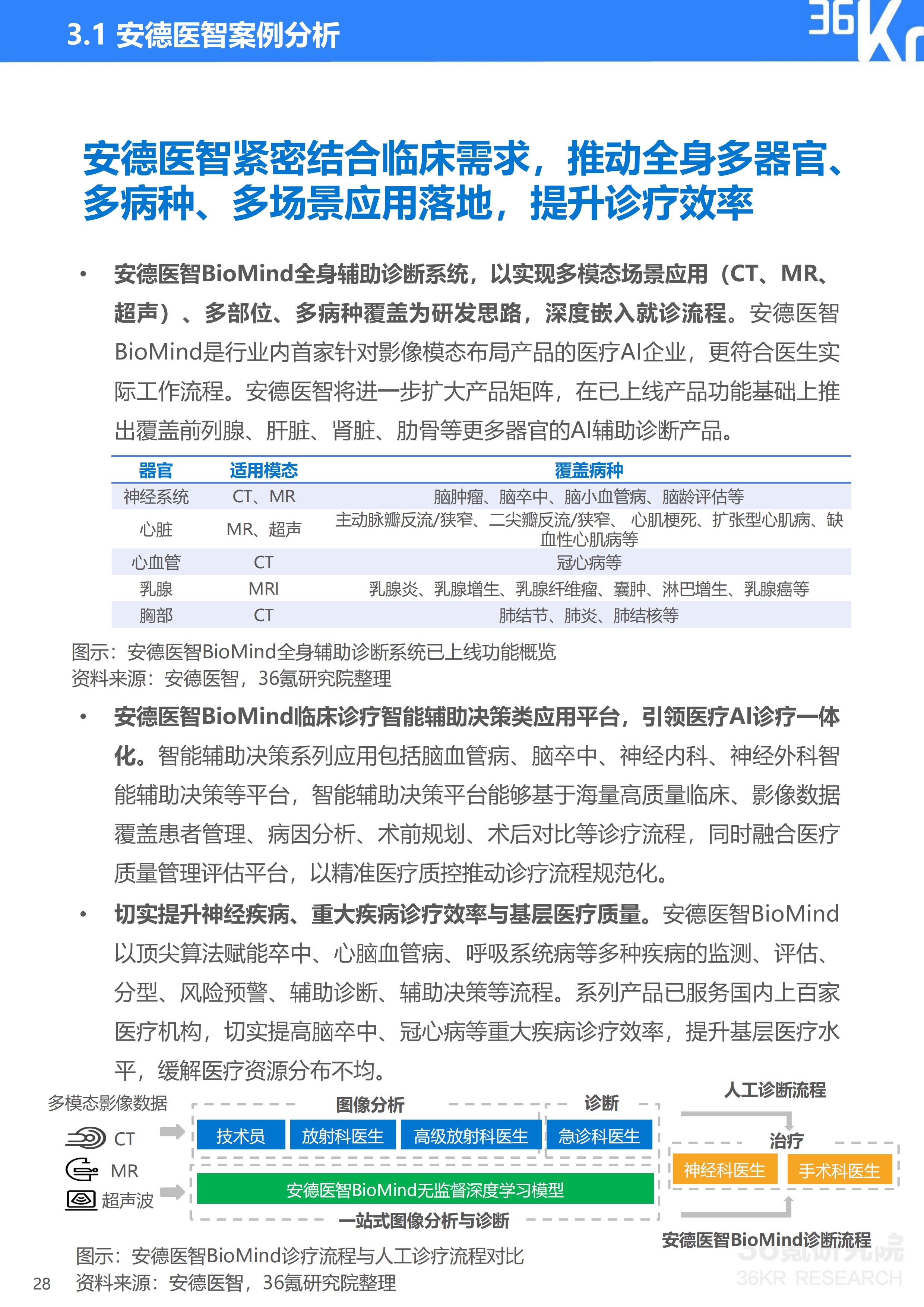
头部医疗AI企业以优质数据和诊疗一体化解决方案构筑护城河,深度赋能各级医疗机构全流程精准诊疗
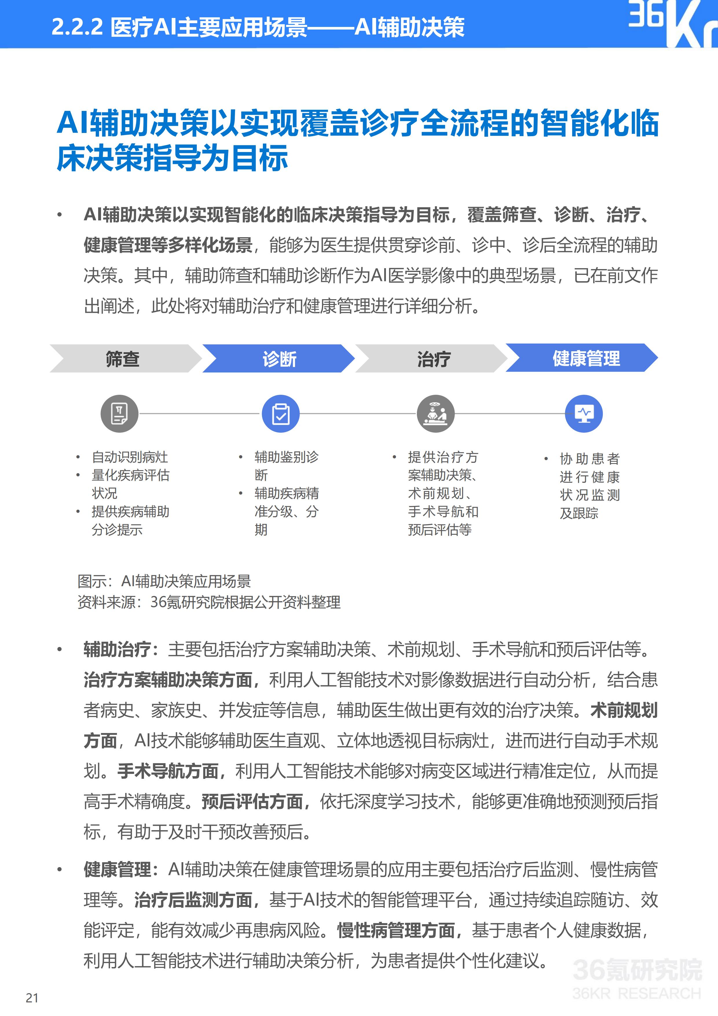
医疗AI产品以助力降本增效、提升各级医疗机构诊疗水平等为主要目的,能有效扩大医院服务半径、缓解医疗资源紧张、推动医疗资源合理配置。未来,以临床价值为导向的医疗AI产品将实现多元化发展,头部企业通过与顶级科研资源、医疗机构合作,在保障数据安全与合规的基础上,使用大量优质数据对算法模型进行持续打磨,推动产品的横向扩展和纵向延伸。覆盖多部位、多病种、多模态的诊疗一体化解决方案将成为医疗AI企业提升竞争力的关键所在。
本报告的重点研究问题如下:
- 什么是医疗AI?其细分场景有哪些?
- 医疗AI有哪些发展驱动力?
- 医疗AI市场规模如何?行业投资热度如何?
- 我国医疗AI行业产业链上中下游分别拥有哪些参与者?
- 医疗AI厂商的核心竞争力是什么?
- 医疗AI未来发展势头如何,存在怎样的发展趋势?
报告详细内容,请翻阅下文。如想获取《2021年中国医疗AI行业研究报告》,点击下载链接,提取码:yl51,或在36氪研究院微信公众号上回复“医疗AI”获取下载链接。
更多精彩内容,请关注“36氪研究”微信公众号。如想获取《2021年中国医疗AI行业研究报告》,点击下载链接,提取码:yl51,或在36氪研究院微信公众号上回复“医疗AI”获取下载链接。















