薇娅李佳琦敢不敢“封杀”整个欧莱雅集团?
昨日(11月17日)晚间,薇娅直播间与李佳琦直播间针对“巴黎欧莱雅面膜差价”问题发布声明称,直播间已经与巴黎欧莱雅品牌方进行了多轮协商,但是对方并未给出明确解决方法。若24小时后,巴黎欧莱雅品牌方仍未能给出合理解决方案,李佳琦与薇娅直播间将给消费者提供相应补偿方案。
此外,李佳琦、薇娅直播间均已暂停与欧莱雅品牌方面任何形式的合作,直至事情得到妥善解决。
今日凌晨,就价格差事件巴黎欧莱雅官方发布声明正式回应。巴黎欧莱雅首先对“促销机制因过于复杂而给消费者带来的困扰”致歉。
在声明中,巴黎欧莱雅表示,在收到消费者相关反馈后,报以极大的重视并在第一时间成立了事件专项小组,与政府相关部门一起积极了解,澄清并处理消费者的相关问询和需求。
需要注意的是,两位头部主播十分硬气地暂停合作的对象,是巴黎欧莱雅,只是欧莱雅集团旗下的一个品牌之一。
那如果最后结果没有让消费者满意,他们有勇气“封杀”整个欧莱雅集团吗?头部主播与头部品牌之间关系究竟是何等微妙?
网友观点不一:有人认为品牌无需被流量裹挟,有人认为欧莱雅店大欺客
有网友认为,欧莱雅的客服很真实,这才是商家的态度。品牌无需被流量裹挟,未来品牌方都会自己带流量。阿里也不用被顶流裹挟,把流量都给薇娅、李佳琦对其他商家和主播都不公平。
有网友表示,完全可以不买欧莱雅本品牌的东西,但它是个集团,旗下那么多品牌,这就很扎心;也有网友认为欧莱雅集团是店大欺客。
有网友称,一个化妆台,有四分之一是欧莱雅集团的。
有网友调侃欧莱雅称,“你这么大的集团真能被俩网红主播威胁了我真看不起你了,支棱起来”。
假如不跟整个欧莱雅集团合作,会让欧莱雅卖不出货?还是会让薇娅、李佳琦无货可带?
巴黎欧莱雅所属的欧莱雅集团的确是美妆巨头,旗下拥有众多品牌。
高档化妆品包括法国欧珑、兰蔻、乔治·阿玛尼、圣罗兰美妆、碧欧泉、科颜氏、赫莲娜、科莱丽、羽西等;大众化妆品包括巴黎欧莱雅和美宝莲纽约等;专业美发系列包括巴黎欧莱雅沙龙专属和巴黎卡诗等;活性健康化妆品包括理肤泉和美国修丽可等。
可见,欧莱雅集团占据了化妆品界的半壁江山。虽然这次李佳琦和薇娅都表明了立场,巴黎欧莱雅也发布了致歉声明。但是如果消费者继续不满意或欧莱雅没有很好解决这个事,两个头部主播有勇气封杀整个欧莱雅集团吗?
三言财经查看了薇娅和李佳琦今晚的直播预告。美妆类货品均无欧莱雅集团的任何产品。
第三方数据平台显示,近30天里,薇娅带欧莱雅的货共93件,销量110.91万。李佳琦带欧莱雅的货共88件,销量139.77万。
而过去30天里,薇娅和李佳琦的带货总销量分别为312.39万和326.54万。
由此可见,虽然现在薇娅和李佳琦都暂停带欧莱雅的货,但在过去的30天里,薇娅和李佳琦带欧莱雅的货占比均超过了带货总量的1/3。当然,以上数据可能不准确,仅供参考及提供思路。
那么欧莱雅自营旗舰店直播情况怎么样?从回放来看,双十一的直播数据都在百万级别观看人次,时长也在十几个小时,因此自营直播表现也是不错的。也代表了对头部主播的依赖度,不像初创品牌、小品牌那么高。
当地时间7月29日,欧莱雅集团在其官网公布了2021年上半年财报,报告期内,集团销售总额同比增长20.7%至151.9亿欧元。
分地区来看,北亚市场为第二大贡献区域,销售额同比增长27.3%至46.71亿欧元。其中,中国大陆地区实现34.2%的增长,仍是欧莱雅集团业绩增长的主要引擎。
天猫发布的双11战报显示,雅诗兰黛、巴黎欧莱雅、兰蔻三大巨头跻身20亿元俱乐部。其中,巴黎欧莱雅和兰蔻都是欧莱雅集团的产品。
而巴黎欧莱雅安瓶面膜是唯一一个销售额超5亿元的美妆类爆款单品。巴黎欧莱雅的紫熨斗眼霜、黑精华、复颜套装、小蜜罐面霜也都是破亿单品。这说明巴黎欧莱雅本身就不愁卖。
由此看来,当薇娅、李佳琦不再跟欧莱雅合作,对欧莱雅可能影响不大。反而他们的带货业绩可能会受影响,至少化妆品类构成会发生变化,比如国货品牌会增多。
李佳琦的走红,也跟欧莱雅有关。
公开资料显示,2015年,李佳琦在江西省南昌市做欧莱雅化妆品专柜美容顾问。因为大多数顾客并不愿意直接试色柜台的样品口红,他开始尝试用自己的嘴巴为顾客试色,多次获销冠称号。
2016年底,网红机构美ONE提出“BA网红化”,随后欧莱雅集团与美ONE一拍即合,尝试举办了“BA网红化”的淘宝直播项目比赛。作为BA中销冠的李佳琦获得了参赛资格,随后凭借出色的能力在比赛中脱颖而出,最终签约美ONE成为一名美妆达人。
而薇娅虽然是卖女装起家,但现在的带货列表里,美妆护肤用品也占据了很大比例。薇娅能够以90亿身价进入中国富豪榜前500,有美妆护肤用品一部分功劳。
因此,就算薇娅、李佳琦不再跟巴黎欧莱雅合作,还是极有可能和欧莱雅集团的其他品牌合作的。
事件本质:先是诚信问题,其次才是行业问题
首先,巴黎欧莱雅官方微博在宣传主播直播间活动时给出了“全年最大力度”承诺,后又删除,从消费者角度看,价格差就是没达到全年最大力度,加上客服“李佳琦就是个打工人,他说低价就低价?”的表态,消费者就认为欧莱雅傲慢、不诚信。
其次,客观上,就算因为叠加券的复杂原因,造成的结果是自己也被复杂进去了,没预料到现在这个结果。
最后才是这个事件引发热议的行业问题。
比如,有网友认为淘宝平台的流量近乎都给到了薇娅和李佳琦,找他们合作除了要压低价格,还得支付高额的坑位费和佣金。相信很多品牌方对此也是很苦恼。
这背后深一层思考是,是否现状或趋势是:直播带货成为交易最大入口、少数主播成为仅有的交易入口?
这需要平台进行公平的流量分配,更好的机制去扶持更多的薇娅李佳琦,商家不能被少数主播裹挟,平台也不应该被少数主播裹挟。
也许,欧莱雅是想借此改变现状,摆脱头部主播。反正自己是大品牌,有产品,也有其他渠道。一个凝结了无数女性流量产生的品牌,不会因为这个事就垮掉。
但每个品牌方都可以选择跟不跟薇娅、李佳琦合作。把坑位费和佣金拿出来在自己的直播间发放福利也未尝不可。
强势如欧莱雅,头部品牌对头部主播,但更多的是中小品牌面对头部主播。还有头部主播与腰部脚部主播的关系。需要进一步剖析。
最新进展:巴黎欧莱雅公布解决方案,再遭不满
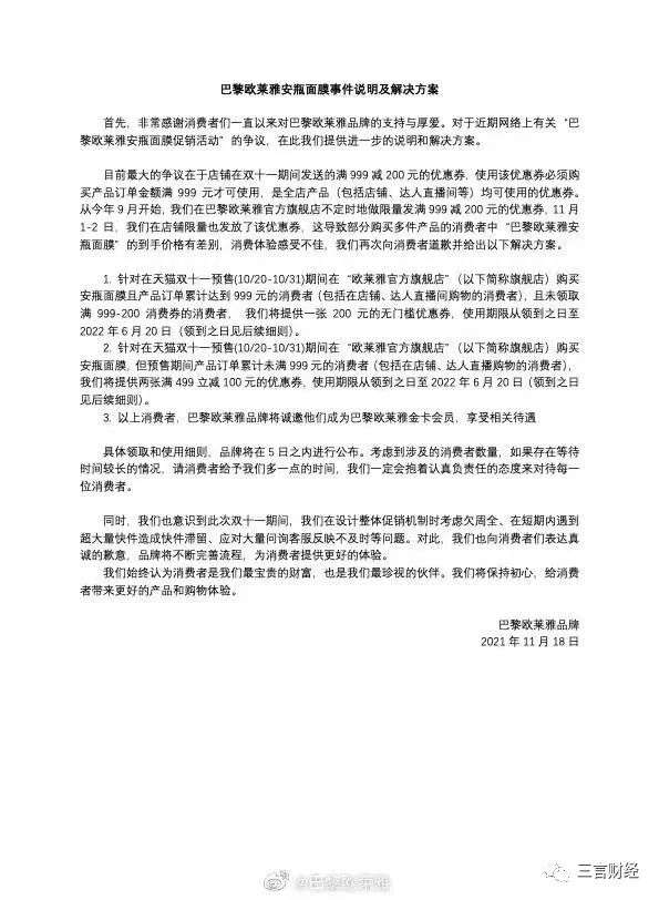
今日(11月18日)晚间,巴黎欧莱雅针对价格差事件再次道歉,并给出以下解决方案。
1、针对在天猫双十一预售(10/20-10/31)期间在“欧莱雅官方旗舰店”购买安瓶面膜且产品订单累计达到999元的消费者(包括在店铺、达人直播间购物的消费者),且未领取满999-200消费券的消费者,将提供一张200元的无门槛优惠券,使用期限从领到之日至2022年6月20日。
2、针对在天猫双十一预售(10/20-10/31)期间在“欧莱雅官方旗舰店”购买安瓶面膜,但预售期间产品订单累计未满999元的消费者(包括在店铺、达人直播购物的消费者),将提供两张满499立减100元的优惠券,使用期限从领到之日至2022年6月20日。
3、以上消费者,巴黎欧莱雅品牌将诚邀他们成为巴黎欧莱雅金卡会员,享受相关待遇。
巴黎欧莱雅表示,具体领取和使用细则,将在5日之内进行公布。
不过对于巴黎欧莱雅的解决方案,有不少人并不认同,要求退差价的声音在评论区随处可见。
这下薇娅李佳琦怎么办?
本文来自微信公众号 “三言财经”(ID:sycaijing),作者:大鹏 ,36氪经授权发布。















