36氪领读 | 科技巨头们是怎样玩这场没有终局的游戏的?
编者按:本文内容整理自《成为被喜欢品牌》,作者:陈亮途,36氪经授权发布。
每年,各品牌评估机构都会争相发布当年最具价值的品牌排行。其中备受瞩目的,当属Interbrand和BrandZ的品牌榜。
我们先来看“nterbrand2020年全球最佳品牌排行榜”,苹果蝉联榜首,品牌价值3229.99亿美元,亚马逊升至第二,品牌价值增长60%,至2006.67亿美元,华为仍是唯一上榜的中国品牌,今年排名第80位。下图是前25名的品牌名单。
Interbrand 评估体系的评估基础
Interbrand 评估体系主要有三项关键指标,这三项关键评估指标分别是:品牌产品和服务的财务表现;品牌在决策购买中所承担的角色;品牌竞争力和建立忠诚度的能力,即未来可持续创造需求和利润的基础。
根据Interbrand 的研究机制,要成为全球最佳品牌,首先要是跨国经营的企业,且真正具有国际化实力,即经营范围不仅要在亚欧和北美地区占据重要地位,还要广泛涉足新兴发展中国家和地区的市场。此外,品牌的直接受众必须是大众消费者。
- BrandZ 的国际品牌观 –
再来看“2020 年BrandZ 最具价值全球品牌100 强”排行榜,
BrandZ 的评估标准
BrandZ 的评估标准主要有以下几点。
1 采用业内独有的调查方法,即以衡量消费者忠诚度为基础的定量问卷调查和研究方法。
2 采用“面向市场”的方法,即受众必须是大众消费者,而非面向企业的品牌。
3 以BrandZ 品牌资产数据库为基础进行追踪研究,从而评估出品牌关系强度和发展。此数据库几乎囊括了全球所有品牌,通过长达数十年的数据追踪,信息量惊人。
4 除评估全球品牌外,BrandZ 还设立了各国单独的品牌评估,旨在充分发现和评估那些因国家市场限制,而错过全球品牌参选的优秀品牌。
“2020 年BrandZ 最具价值全球品牌100 强”排行榜中国品牌上榜名单见下图
科技巨头的清晰定位
纽约大学教授斯科特·加洛韦(Scott Galloway)写了一本吐槽四大科技巨头的书,书名为《四巨头:亚马逊、苹果、脸书和谷歌中隐藏的基因》(The Four: The Hidden DNA of Amazon,Apple,Facebook and Google)。这本书观点奇特,除了前文中曾提到的亚马逊、苹果和谷歌外,还写了脸书(Interbrand 榜单排名第13 位,BrandZ 榜单排名第8 位)。
- 驱动向前的力量 -
品牌的初心是愿景和目标的支撑,通过长期努力,为消费者甚至人类大理想,创造可持续价值。
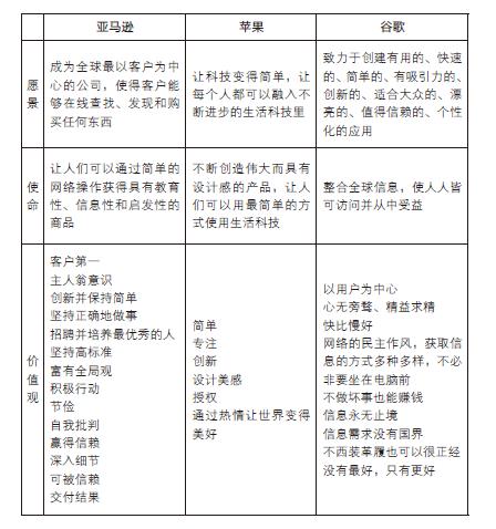
1.“ 三巨头”的品牌愿景、使命、价值观
亚马逊、苹果、谷歌的品牌愿景、使命、价值观见表1。
表1 “三巨头”的品牌愿景、使命、价值观
2. 使命必达的惊人之举
下面,我们一起来看一下亚马逊、苹果、谷歌的发展历程(见表2)。
表 2 “三巨头”发展分析
3. 愿景,改变世界
如今已经无法想象,没有互联网、手机、搜索引擎、导航系统、电子商务、视频网站的日子会是怎样的。正是这些怀揣远大愿景的品牌改变了世界,推动了社会进步并颠覆了过往大众的生活方式。它们以为消费者创造价值和推动社会进步为使命,让一切惊天之谈变得触手可及。
当然,也不能抹杀了近二十多年其他品牌的贡献,包括微软、脸书、阿里巴巴、百度、特斯拉、腾讯……这些品牌的出现,塑造了我们的生活、工作、行为、习惯,以及社会变迁和营商生态的方式。它们都有一个共同特征,就是不断追求伟大愿景,不做以短期赢利和追逐市场份额为驱使的获利机器。在成为伟大的企业之前,要先成为一个伟大的品牌。在大格局视野下,企业要投身一场没有终局的比赛。
- 品牌建设,一场没有终局的游戏 -
终局游戏是规定时间内、有规则限制、可分输赢的竞赛或游戏。比如足球比赛,两支球队在规定的90 分钟内,以进球多少定输赢。结果可分赢、输和平局。裁判鸣笛,比赛结束,结果既定。而没有终局的游戏是没有时限,没有既定规则,竞赛者随时加入或退出,没有守恒结果,更没有输赢对家之分的竞赛或者游戏。生意,就是一场没有终局的游戏。企业可能在一段时间赚钱,又在另一阶段亏钱,竞争资源的分配从不均匀。大部分企业的领导者把生意错误定位成一场终局游戏,追求输赢、盈利数字、成长率、市场份额,而不是追求如何让企业为社会和消费者增值。
领导力学者西蒙·斯涅克(Simon Sinek)在著作《无限的游戏》(The Infinite Game)中提出:企业领导者需要的是“没有终局的思维模式”(infinite mindset),只有如此才能让企业长青,从而变得伟大。
传统意义上,大部分企业高管(特别是上市公司CEO)的重要职责是让企业的股价增值。换句话说,他们需要取悦投资者,而不是消费者、员工和广大民众等其他利益相关者。企业高管要取悦投资者,在每个季度(年度)交出漂亮的业绩:获取更高盈利、实现稳定成长、增加市场份额、获取更多客户会员、严控成本、实现净利润最大化,等等。
企业高管之所以抱着这样的目的, 一方面是因为他们的职位是董事会任命的,另一方面是因为他们的报酬直接与公司市值挂钩。于是,他们就自然形成了“终局思维模式”(finitemindset):怕输、业绩导向、关注自身事业。问题是,从长期而言,这样的结果是以损害企业发展为代价的。
- 品牌的核心价值 -
1. 品牌金字塔的要义
我在《营销长尾》一书中,提到了品牌是如何通过设计品牌金字塔,来设计品牌定位、塑造个性、细分目标消费者和确定营销调性等。品牌金字塔顶端,是企业愿景和品牌使命。很多只有一个品牌的企业会将愿景跟使命放在一起,但两者其实是存在很大差异的。通常,很多跨国公司会将两者分开,企业有一个共同的愿景,而每个品牌又有自己的使命。
很多中小企业没有愿景,只有使命。这里需要强调的是,不论愿景还是使命,都不应以“赚钱”或“为股东创造最大利益”作为衡量标准。所谓价值,要为消费者创造。而企业的终极目的,是要获取利润,从而更好地为社会和消费者创造价值,所以“赚钱”只是创造价值的手段。这一点是毋庸置疑的。
2. 每一个伟大的品牌都有一个宏伟的愿景
愿景,关乎企业创始人的远大目标,一般都是遥不可及的。但正因为遥不可及,愿景才更显崇高,可以指导企业不断前行。通俗一点来说,愿景是企业为人类创造某类价值的一个说法。
使命是每个企业或者品牌存在的原因,或者说是企业和品牌运营的意义。简单说,使命其实就是企业要为消费者创造什么价值的一句话定义。
在互联网时代,企业要学会找到合适的目标受众,然后精心维系与消费者的关系,让他们去传播、建设并协助推广品牌。品牌要懂得主动连接消费者,与他们产生互动,让他们成为品牌社群的一员,让成员因品牌而成为朋友,一起维护并推广品牌。以消费者为核心的营销,是品牌不断取悦消费者的过程,也是营销战略的一部分。用心经营消费者,这是投入最少、收获最大的有效途径!
- 结语 -
在物质丰富与信息冗余的时代,消费者的注意力严重分散,品牌的传播遭遇了越来越多的挑战。同时,消费者的消费决策越来越受其他人意见的影响,互联网技术也给消费者获得这样的参考意见提供了非常大的便利。
某种意义上可以说,是消费者塑造了品牌。如何与消费者沟通才能将消费者变为品牌的忠实粉丝,并影响越来越多的人选择自己的品牌,从而获得长久的生命力,越来越被品牌所有者重视。
《成为被喜欢的品牌》的作者陈亮途博士拥有深厚的营销功底与学识,在书中,作者首先理清了营销与品牌建设两个概念,介绍了品牌如何通过感官刺激、产品包装、用户体验,以及社群营销,深化与消费者的关系和联系, 最终成为一个“被喜欢的品牌”。本书尤其适合创业者以及新生品牌、小众品牌的品牌主和营销推广相关人员阅读。
书名:《成为被喜欢的品牌》
作者简介
陈亮途(Hugo)
瑞士商学院工商管理学博士,现任瑞士商学院副院长(中国)。30年跨界多有殊荣,前20年被业内誉为“创意媒体人”,曾主导超20本主流杂志的出版事务,后10年被誉为“创意营销人”,曾负责超50家品牌主的创意营销事业。2020年起,转型为“创意教育家”,创办壹陆学堂,以“终身学习”为人生使命,全身投入教育事业,为培养中国新一代营销人贡献价值。















