两大电竞国家职业标准出炉,350万人才缺口急需填补
编者按:本文来自微信公众号“体育大生意”(ID:sportsmoney),作者:张佳曦,36氪经授权发布。
2月18日,微博热搜上的“电子竞技员国家职业标准出炉 ”,让电竞在2021年新春的第一个工作日就迎来新一波热度。成为人社部新发布的13个国家职业标准之一,代表着电子竞技员在2019年成为正式职业后,又有了明确的就业“门槛”,以及相关培训、评定标准。
作为近些年的热门,人们对于电竞的关注度大幅提升,但一些刻板印象仍然存在,加上职业标准不明确等问题,所以依旧面临大的人才缺口。2020年夏天人社部官网就曾指出,目前只有不到15%的电子竞技岗位能满足专业人员需求。
在2月这个很多人谋求新职业,学校春招即将开始、首批电竞本科生即将毕业的时刻,新的国家职业标准无疑在向社会再次宣布,搞电竞不是不务正业。电子竞技员、电子竞技运营师等不仅早已成为正式职业,也拥有了明确的职业技能等级。
电子竞技员、电子竞技运营师均已有职业标准
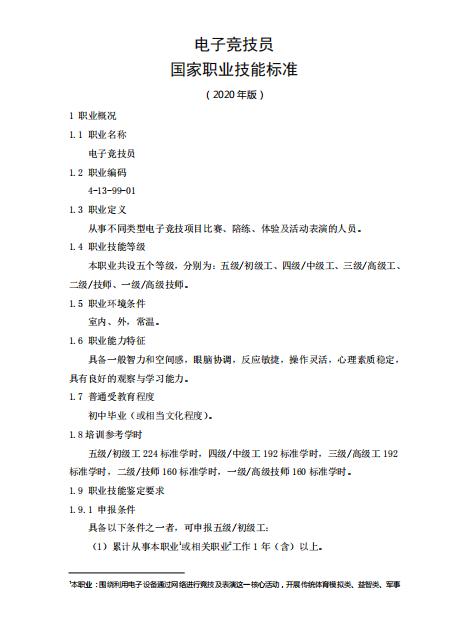
“从事不同类型电子竞技项目比赛、陪练、体验及活动表演的人员。”这是《电子竞技员国家职业技能标准》中对于电子竞技员职业的定义,可以看出涵盖的不仅是参与比赛的队员。其从业人员职业能力特征包括:具备一般智力和空间感,眼脑协调,反应敏捷,操作灵活,心理素质稳定,具有良好的观察与学习能力。
而在此次《电子竞技员国家职业技能标准》推出前,另一份电竞领域《电子竞技运营师国家职业技能标准》已于2020年底推出。电子竞技运营师的官方职业定义为:在电竞产业从事活动组织及运营的人员。职业能力特征为:具有良好的观察、理解、应变、人际沟通、组织、协调能力,较好的语言和文字表达及自主学习能力。
可以看出,与电子竞技员需要更直接的接触电竞比赛不同,电子竞技运营师更偏向组织和运营方向。而在所需受教育程度方面,电竞运营师的门槛更高,最低为高中程度,而电子竞技员为初中水平。
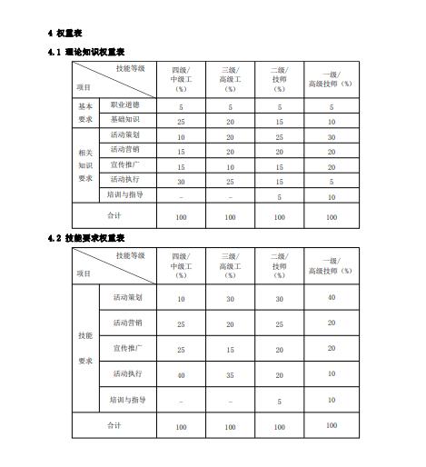
职业技能等级方面,电子竞技员包括五级:五级/初级工、四级/中级工、三级/高级工、 二级/技师、一级/高级技师。电子竞技运营师则包括四级:四级/中级工、三级/高级工、 二级/技师、一级/高级技师。
对于不同等级技师的技能要求依次递进,高级别涵盖低级别,具体在职业功能、工作能容、技能要求和相关知识要求方面等方面有所区分。此外,具体的工作要求和权重表等方面的内容显示,电子竞技员并不是无门槛的行业,评级需要理论考试和专业能力考核,而对于二级/技师、一级/高级技师还须进行综台评审。
至此,2019年4月1日被人社部官方发布的两个电竞相关职业“电子竞技员”、“电子竞技运营师”都拥有了正式的国家职业技能标准,在之后的从业者行为、职业教育培训方向、职业技能鉴定方面有了明确依据,也让行业更加规范。
电竞火热催生新职业,但人才缺口依旧存在
2019年两个电竞相关新职业的诞生,与电竞产业在近几年的火热程度相关。彼时人社部总计向社会征集43个建议职业,最终发布了13个新职业,与电子竞技运营师、电子竞技员处于同一批的还有人工智能工程技术人员、物联网工程技术人员、大数据工程技术人员、云计算工程技术人员、数字化管理师、建筑信息模型技术员、无人机驾驶员、农业经理人、物联网安装调试员、工业机器人系统操作员、工业机器人系统运维员,均为高新技术领域。
人社部将两个电竞相关职业归入信息化的广泛应用衍生新职业中,表示在国际赛事的推动下,基于计算机的竞技项目发展迅猛,电子竞技已成为巨大的新兴产业,电子竞技运营师和电子竞技员职业化势在必行。
而2019年公布的13个新职业,是2015年版国家职业分类大典颁布以来发布的首批新职业,其中电竞就占据了两项,这足以显示其重要性。
根据普华永道数据显示,2019年中国已经超过韩国和美国,成为全球第一大电竞市场。而在2020年的疫情期,电竞同样表现出强大的产业活力,在传统体育项目一度停滞的情况下,依靠线上比赛的优势,电竞成为逆势而上的项目。
虽然我国电竞市场庞大同时保持快速增长,但电竞产业链并不完全成熟,因此对于人才的需求更加迫切。疫情期间,为了推动从业者技能提升,人社部推出了新职业在线学习平台2.0版本,其中就包括电竞两个新职业的学习内容。
与传统体育项目相比,电竞还很年轻,而电竞的受众也是年轻一代,尤其是Z世代。根据调查显示,年轻群体对于电竞的接受度也更加高,由此电竞相关从业者也是更年轻的群体。
此前,“首批电竞本科生即将毕业”成为人们热议的话题,而随后接踵而至的另一话题“首批电竞本科生几乎没人从业电竞”。但这并不是指电竞专业就业率不高,而是很多人选择了电竞之外的工作。
本科的电竞专业与电竞俱乐部选手培养有明显不同,并不是一些人认为的打游戏专业,而是侧重于管理、运营、传播、策划等方向,这样也决定了在课程设置上并不局限于电竞,也让他们在之后有更多的选择。大厂与小公司的差距,再加上国内市场不成熟对未来较迷茫以及其他一些社会压力,或许是部分人选择不从事电竞的原因。
另一方面,在电竞行业也有其他行业人才的流入,对于包容性较强的电竞项目来说,从业壁垒并不是很大,因此在运营方面也会吸引如新闻、传媒等专业人才。
2020年7月23日,人社部联合阿里巴巴根据学习平台数据统计而出的《新职业在线学习平台发展报告》显示,新职业呈现出供需两旺的局面。对于电竞行业而言,预计未来5年电子竞技员有近200万的人才缺口,而电子竞技运营师则有近150万的人才缺口。
从电竞正式成为国家体育总局承认的体育项目,再到人社局承认电竞新职业,再到电竞进入杭州亚运会......电竞在向体育靠拢,也在不断甩掉负面标签。而《电子竞技员国家职业技能标准》和《电子竞技运营师国家职业技能标准》的出炉,在政策层面又一次为电竞正名,同时也对于电竞行业做出规范,将吸引更多从业者。
以下附《电子竞技员国家职业技能标准》和《电子竞技运营师国家职业技能标准》全文:















