整体巨亏150亿,影视股能够亏出个未来吗?
编者按:本文来自微信公众号“文娱商业观察”(ID:wenyushangyeguancha),作者 浮萍,36氪经授权发布。
天雷滚滚,影视行业一年比一年惨。
就在1月末,随着各大影视公司2020年业绩预告的出炉,受疫情影响比较大的影视公司们集体交出了一份令人惊异的成绩单:万达电影预亏61.5-69.5亿元、文投控股预亏30-35亿元、华谊兄弟连续三年亏损……
在文娱商业观察统计的14家影视公司中,整体有12家亏损,仅有光线传媒和华策影视勉强保持盈利。不论是亏损数量还是亏损金额都创下了历史记录,如果将这个数字加起来最高亏损额度将超过150亿元。
疫情影响亏损可以理解。比如中国电影、上海电影、金逸影视、横店影视等院线公司,长达半年的时间没有开张,开张之后面临限流问题,亏损不可避免,这和航空、旅游企业亏损的道理类似。
但是更多的企业利用疫情的机遇,主动商誉减持操作,将前几年冒进收购的烂资产冲抵,因此才会出现万达电影超过60亿元的亏损数额,各种超乎想像力的商誉减值让人措手不及。
有趣的是虽然各家公司亏亏亏,但是2月1日开盘影视股普遍高开,万达电影更是直接奔着涨停,这其中固然有短期春节档利好的加持,但是长期来看是外界认为2020年的一顿骚操作之后,影视股开始迎来真正的底部反弹,2021年至少不会再出现大规模商誉减值风险。
整个板块亏损150亿元后,真的能亏出个未来吗?
万达亏损超60亿创纪录,文投控股亏30股价却2涨停
在12家亏损名单中,万达电影和文投控股分别以60亿元和30亿元的亏损级别突显而出,亏损额度遥遥领先于其他公司,贡献了整个板块6成的亏损数额。
万达电影2020年净利润亏损在61.5-69.5亿元间,数额远远大于2019年亏损的47.29亿元,如果将这两年数值相加,则铁定超过一百亿,是2月1日收盘市值500亿元的五分之一。
万达电影的亏损一部分是疫情导致的院线亏损,更多的则是前两年收购的万达影视、新媒诚品和互爱互动的商誉减值,它们分别对应的是电影、电视剧和游戏公司,在2020年业务全部不达预期,导致商誉减值高达40-45亿元。
目前万达电影将全部希望寄托在陈思诚导演的《唐人街探案3》上,这部由万达电影旗下万达影视主控的电影成为2021年春节档的头号种子选手,全网想看人数突破1000万,如果疫情平稳可控,今年春节档很可能成为《唐人街探案3》的主场,帮助万达电影2021年翻身。
虽然万达电影亏损超60亿元创纪录,但也比不上文投控股净利润30-35亿元亏损来的更让人震惊,因为在接连拉了2个涨停板后文投控股的市值尚不足50亿元,这意味着亏损额度超过市值的五分之三。
文投控股的亏损主要也是商誉减值,金额在17-22亿元之间,其中耀莱影城商誉减值10-12亿元;游戏公司都玩网络商誉减值4.5亿元-5.5亿元,罕见的亏损比例也引来上交所的问询,质疑公司商誉减值的合理性,但截至到2月1日文投控股依然没有给出具体答复。
有趣的是亏损最高的万达电影和文投控股,在2月1日股价涨得最欢,其中万达电影收于23.25元/股,涨幅达到8.39%;文投控股收于2.61元/股,涨幅达到10%。
退市新规生效之际,万达华谊受益而避免退市
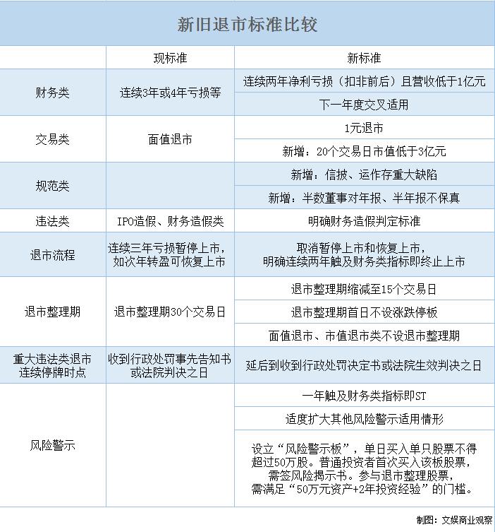
万达电影之所以敢在2020年巨亏,很大程度上得益于新的退市规定。
根据原来的退市新规,身处中小板的万达电影只要连续2年亏损就会被ST,一旦被ST后就处于退市的边缘,因此在已经2019年巨亏的基础上,2020年万达电影非常不乐观。
但是前些日子上交所、深交所分别就退市公司重新上市实施办法向社会征求意见。按照新规要求即使已经2年亏损的公司,只要年营收大于1亿元,就不用被强制ST,这意味着万达电影可以避免退市的风险。
正好赶上疫情,所以万达电影就一股脑的把商誉都计提损失了,索性2020年亏个够,这样2021年就可以轻装上阵,实现盈利从而业绩反弹。
类似情况的还有华谊。2018年、2019年华谊兄弟分别亏损10.93亿元、2019年亏损39.6亿元,按照原退市规则2020年继续亏损的话就会直接退市,因此华谊兄弟董事长王中军在2020年初给公司的硬性KPI是盈利。
如今新规发布后,华谊兄弟因为营收大于1亿元,所以退市的压力骤减,索性2020年继续大亏接近10亿,该商誉减值的减值,该清理垃圾资产的清理垃圾资产,这样2021年的财报大概率会好看。
目前华谊兄弟正在全力备战2021年春节档,由其主控的《侍神令》在一众影片中有一定的竞争力,但是总体上很难票房居前,不论是预售还是话题度都远逊于《唐探3》《你好,李焕英》和《刺杀小说家》,春节档华谊兄弟很可能沦为陪跑。
影视股能够迎来困境反转吗?
2020年几家龙头公司万达电影、华谊兄弟也都排尽了大部分的雷,自从2014年热闹的影视行业终于经历了一个完整的泡沫-低谷时期,那么整体板块亏损高达150亿的影视行业,能够在2021年困境反转吗?
文娱商业观察认为谨慎乐观。
虽然疫情大概率会在2021年因为疫苗的出现而好转,但是影视行业的恢复不会有那么快,元气大伤的行业至少也需要2-3年才能消化危机余波。
不过有一点可以肯定,如果若干年回头再看影视行业,2020年绝对会是一个历史大底,这一年白酒、新能源、光伏、科技等各个板块都出现了大幅的上涨,众多龙头股都创下历史新高,但传媒行业依然趴在谷底难动弹,如今年报是最后一个大坑,从这个坑里面爬出来的公司,将会从2021年开始缓慢复苏。
还是要心怀希望。















